-
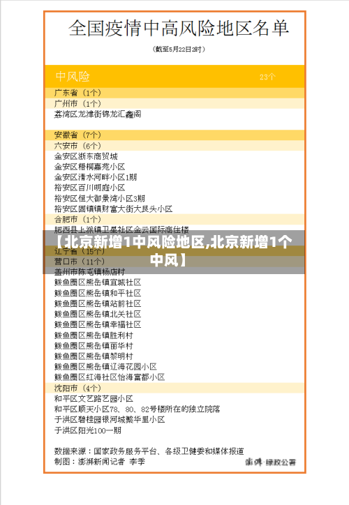
【北京新增1中风险地区,北京新增1个中风】
北京算是疫情重点地区吗/北京属于疫情重点地区吗北京有属于疫情重点地区的情况。首先,明确疫情重点地区的判定标准。根据相关规定,疫情重点地区原则上是指14天内发生本地病例(或无症状感染者)或公布疫情中、高风险地区的地域。这一标准为判断一个地区...
北京算是疫情重点地区吗/北京属于疫情重点地区吗北京有属于疫情重点地区的情况。首先,明确疫情重点地区的判定标准。根据相关规定,疫情重点地区原则上是指14天内发生本地病例(或无症状感染者)或公布疫情中、高风险地区的地域。这一标准为判断一个地区...