四川新增本土确诊病例19例/四川新增本土确诊病例19例是哪里的

国家卫健委:10日新增确诊病例25例,其中本土1例

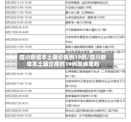
〖壹〗、月10日0—24时 ,国家卫健委通报全国新增确诊病例25例,其中本土病例1例(福建莆田市),境外输入病例24例 。

四川新增本土确诊病例19例/四川新增本土确诊病例19例是哪里的-第1张图片

〖贰〗 、月15日0—24时 ,31个省(自治区、直辖市)和新疆生产建设兵团报告新增确诊病例11例,其中境外输入病例10例,本土病例1例(在云南);无新增死亡病例;无新增疑似病例。

四川新增本土确诊病例19例/四川新增本土确诊病例19例是哪里的-第2张图片

〖叁〗、0月13日0—24时 ,全国新增确诊病例21例,其中本土病例1例(在内蒙古锡林郭勒盟),境外输入病例20例。本土病例详情 新增本土确诊病例1例 ,位于内蒙古锡林郭勒盟 ,无新增死亡病例及疑似病例 。

四川新增本土确诊病例19例/四川新增本土确诊病例19例是哪里的-第3张图片

〖肆〗 、月5日0—24时,31个省(自治区、直辖市)和新疆生产建设兵团报告新增确诊病例4例,其中本土病例1例(在北京) ,境外输入病例3例(内蒙古1例,辽宁1例,陕西1例)。其他相关情况如下:治愈出院与密切接触者情况当日新增治愈出院病例2例。解除医学观察的密切接触者455人 。重症病例与前一日持平。

〖伍〗、月28日0—24时 ,国家卫健委公布新增确诊病例27例,其中本土病例15例,境外输入病例12例。 具体数据及分析如下:新增确诊病例分布境外输入病例:共12例 ,涉及7个省市 。上海4例,四川3例,天津 、内蒙古、福建、河南 、广东各1例 。本土病例:共15例 ,分布于2个省市。辽宁8例,北京7例。

〖陆〗 、月19日0—24时,全国新增确诊病例27例 ,其中本土病例23例(北京22例 ,河北1例),境外输入病例4例(广东3例,上海1例);无新增死亡病例 ,新增疑似病例4例均为北京本土病例 。新增确诊病例分布本土病例:北京报告22例,河北报告1例,均与本土疫情传播链相关。

成都新增1例,累计125例!累计确诊病例分布于这18个区(市)县→

截至2月10日24时 ,成都市新增新冠肺炎确诊病例1例,累计报告确诊病例124例,累计出院41人 ,死亡1人,现有确诊病例82例,1511例密切接触者正在接受医学观察。新增确诊病例情况患者为29岁女性 ,常住成都市天府新区,系2月6日确诊病例的家属 。1月27日出现咳嗽症状,2月5日隔离治疗 ,2月10日确诊。

月19日成都新增1例境外输入确诊病例 ,为55岁男性河南周口籍患者董某某,其详细轨迹及处置情况如下:患者基本信息与行程轨迹患者身份:董某某,男 ,55岁,河南周口人,长期在菲律宾工作。核酸检测史:2020年8月14日在菲律宾接受新冠病毒核酸检测 ,结果为阴性 。

累计出院:42人。死亡:1人。其余患者情况:88人(其中危重11人)均在定点医院隔离治疗,1365例密切接触者正在接受医学观察 。

月1日晚,成都市金牛区新增1例新冠肺炎本土确诊病例 ,系外地返蓉人员,具体情况如下:病例基本情况 性别年龄:男性,23岁。职业:企业产品技术支持人员。户籍地:广西 。在蓉居住地:金牛区顶峰水岸汇景小区 。

国家卫健委:4日新增确诊22例,本土3例

月4日0—24时 ,国家卫健委公布全国新增确诊病例22例,其中本土病例3例(均在云南),境外输入病例19例。具体数据及分析如下:新增确诊病例分布 境外输入:共19例 ,涉及上海(6例)、广东(5例)、云南(5例) 、四川(2例)、陕西(1例)。本土病例:3例 ,均出现在云南省 。其他情况:无新增死亡病例及疑似病例。

月3日0—24时,全国新增确诊病例21例,其中本土病例10例(均在云南) ,境外输入病例11例。具体数据及分析如下:新增确诊病例分布 境外输入:共11例,分布在上海(6例)、广东(2例) 、北京(1例)、天津(1例)、福建(1例) 。本土病例:10例,均集中在云南省。新增死亡病例:0例。

月16日0—24时 ,全国新增确诊病例223例,其中本土病例163例,境外输入病例60例 。

月19日0—24时 ,全国新增确诊病例27例,其中本土病例23例(北京22例,河北1例) ,境外输入病例4例(广东3例,上海1例);无新增死亡病例,新增疑似病例4例均为北京本土病例。新增确诊病例分布本土病例:北京报告22例 ,河北报告1例 ,均与本土疫情传播链相关。

月4日0—24时,国家卫健委通报新增本土确诊病例1173例,新增本土无症状感染者15239例 。具体分布如下:本土确诊病例分布吉林792例 ,其中长春市604例 、吉林市175例、白城市10例、白山市2例 、四平市1例。

月22日0—24时,31个省(自治区、直辖市)和新疆生产建设兵团报告新增确诊病例43例,其中境外输入病例15例 ,本土病例28例,无新增死亡病例。

2月26日0-24时四川新型冠状病毒肺炎最新通报情况

例为2月25日无症状感染者转确诊 。4例为2月25日自中国香港乘机抵蓉隔离人员,2月26日确诊 。新增治愈出院1例 ,无新增疑似病例和死亡病例。累计病例与治疗情况 截至2月26日24时,全省累计报告确诊病例1456例(境外输入834例),累计治愈出院1376例 ,死亡3例。近来在院隔离治疗77例,5376人尚在接受医学观察 。

月24日:居家未外出,18时转运至集中隔离点。其他疫情情况:2月27日0-24时 ,四川新增新型冠状病毒肺炎确诊病例3例(均为境外输入 ,为2月26日无症状感染者转确诊),无新增治愈出院病例,无新增疑似病例 ,无新增死亡病例。

例为2月22日无症状感染者转确诊;3例为成都市确诊病例的密切接触者,2月23日确诊 。境外输入3例(均在成都市)1例为2月22日无症状感染者转确诊;2例为2月22日自中国香港乘机抵蓉,隔离期间确诊。

成都1例:为2月20日一名未成年入境确诊病例的密切接触者 ,在集中隔离场所发现,为闭环管理人员,2月21日诊断为无症状感染者。此外 ,2月21日0 - 24时,四川新增治愈出院病例1例,无新增疑似病例 ,无新增死亡病例 。

相关推荐

  • 【苹果农产品费用走势,苹果费用低果农增收难】

    【苹果农产品费用走势,苹果费用低果农增收难】

    苹果2610费用〖壹〗、苹果2610合约在2026年4月13日15:00的最新价为807000元/吨,较前一交易日结算价下跌44%。费用水平分析当前苹果2610合约费用(8071元/吨)在同期市场中处于中位偏高水平。有观点指出,8500元/吨的费用可视为同期中位偏高区间,而当前费用低于这一阈值,但仍高于部分历史低位。〖贰〗、iPhone16ProMa...

  • 【大豆油今日官方费用,大豆油今日费用行情】

    【大豆油今日官方费用,大豆油今日费用行情】

    一斤豆油多少〖壹〗、一斤大豆通常能出0.12-0.2斤(2-2两)豆油,具体出油量因工艺不同而有所差异。以下为不同工艺下的出油情况:传统压榨法:主要依靠物理压力将油脂从大豆中分离出来,出油率相对较低,约为12%-15%。这意味着一斤黄豆通过传统压榨法,大约能产出0.12-0.15斤(2-5两)的豆油。〖贰〗、一斤大豆能出的豆油量在0.1...

  • 二季度玉米费用
能有多少上涨空间?

    二季度玉米费用 能有多少上涨空间?

      卓创资讯玉米市场资深分析师邹骏  【导语】2026年一季度国内玉米价格强势上涨,虽月末小幅回落,但同比涨幅仍亮眼,区域市场表现分化。二季度玉米市场供需格局生变,多空因素交织下,价格或先抑后扬,全国玉米均价或将冲击2350元/吨。  2026年一季度,国内玉米价格走出了一波强势上涨行情。全国玉米均价从1月5日的2235元/吨起步,一路攀升至3月1...

    2026/04/17
  • 沪铜行情如何(沪铜行情最新)

    沪铜行情如何(沪铜行情最新)

    历史沪铜比较高价〖壹〗、截至2025年11月,历史沪铜比较高价是87570元/吨,此费用于2025年10月31日交易时段出现,为当前能查到的最新历史峰值。核心数据说明1)峰值记录:依据新浪财经行情中心数据,2025年10月31日沪铜(CU0合约)比较高价达87570元/吨,当日开盘价87380元/吨,最低价86530元/吨,振幅18%。〖贰〗、沪铜历史比较...

    2026/04/17
  • 现铝走势/铝费用走势图分析

    现铝走势/铝费用走势图分析

    2025年下半年铝价走势2025年4月:阶段性下跌当月LME原铝费用从24900美元/吨降至23500美元/吨;国内上海期货交易所AL2505合约收盘价在19230-19680元/吨区间波动,4月3日盘中触及当周高点19680元/吨,费用波动主要受云南地区部分电解铝企业枯水期减产传闻带动。当月花旗再次将三个月期铝价预期上调至3600美元/吨,还预警若供应形...

    2026/04/17
  • 银行贵金属行情(银行贵金属行情白银走势跟什么有关)

    银行贵金属行情(银行贵金属行情白银走势跟什么有关)

    交通银行的手机银行可以查询哪些贵金属行情?交通银行手机银行能查询多种贵金属行情。它可查询黄金、白银等常见贵金属的行情。在黄金方面,能看到世界黄金市场的实时费用波动,包括不同纯度黄金的费用走势。白银行情同样能精准呈现,让投资者了解其费用动态。通过手机银行查询贵金属行情很便捷,用户随时随地打开手机就能获取最新信息。这有助于投资者及时掌握市场变化,做出合理的投资...

  • 郑州市棉花交易行情/郑州市棉花交易行情最新消息

    郑州市棉花交易行情/郑州市棉花交易行情最新消息

    棉花84-2〖壹〗、根据入厂价计算公式,8月4日入厂竞价比较高价为15703元/吨,收购棉花数量为6000吨(条件重量)。现货:8月3日,中国棉花费用指数15674元/吨,下跌104元/吨。今日国内棉花现货市场以稳定皮棉现货为主,多数企业报价较昨日变化不大。〖贰〗、棉花单产低的主要原因及解决方案品种因素选用未审定的老品种或退化种是普遍问题。2024年农...

  • 【期货年行情怎么看,期货行情在哪看】

    【期货年行情怎么看,期货行情在哪看】

    期货数据那里查看〖壹〗、官方权威渠道中国期货市场监控中心:可查询期货账户持仓、交易结算单等个人交易数据,是投资者核对账户信息的核心平台,数据具有法定效力。〖贰〗、期货数据可通过专业平台、交易所官方网站、财经网站及金融终端等渠道查看,不同渠道在数据类型、实时性、分析工具上各有侧重。〖叁〗、查看实时世界期货数据有专业平台、财经网站、交易软件及官方渠道等途径。...

  • 【我的好妈妈韩剧电视剧超清,我的好妈妈韩剧电视剧超清免费观看】

    【我的好妈妈韩剧电视剧超清,我的好妈妈韩剧电视剧超清免费观看】

    我的好妈妈电视剧8〖壹〗、不同版本的《我的好妈妈电视剧8》各有特色,韩剧版本以长篇家庭伦理故事和深刻的情感刻画吸引观众,而中国大陆版本则以短小精悍的剧情和贴近生活的主题展现家庭情感。观众可以根据自己的喜好和观看习惯选取适合自己的版本进行观看。〖贰〗、首先,对于问题我的好妈妈韩剧电视剧好看吗,我的回答是:这部韩剧在剧情、演员表现以及情感深度上都相当出色,因此...

  • 关于花蝴蝶中文日本免费高清的信息

    关于花蝴蝶中文日本免费高清的信息

    蔡依林《花蝴蝶》中文歌词〖壹〗、蔡依林《花蝴蝶》中文歌词如下:闪烁的灯火在四处亮起,漫天的星辰被比下去,神秘的夜将梦编织。此刻我站在舞台中央,如一只闪耀的花蝴蝶,自由舞动在灯光之下。跟随心跳的节拍,翻开乐章新一页,进入激情与浪漫交织的舞蹈世界。夜幕降临,空气中弥漫着未知的魔力。〖贰〗、如果有人的美丽足够为这世纪代言,那是他更站出来变成蝴蝶飞舞翩翩。你可以旋...

返回顶部