北京车辆限行(北京车辆限行2026年3月限行)

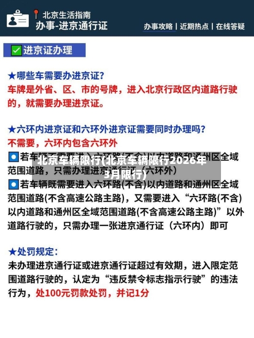
北京限号几环以内不让进怎么处罚,几小时处罚一次

若在此时间段进入 ,将被罚款100元并扣3分。工作日9时至17时,需遵守尾号限行规定,限行范围为五环路(含)以内道路 。若在平峰期违反尾号限行 ,罚款100元但不扣分。同样,对于办理了进京通行证的外埠号牌车辆,一般也是4个小时之内相同的罚款只罚一次。

北京车辆限行(北京车辆限行2026年3月限行)-第1张图片

办理电子进京证;遵守与六环路(不含)以内一致的限行规则(工作日7-9/17-20时禁入、9-17时尾号限行) 。补充说明尾号限行规则每13周轮换一次 ,法定节假日不限行;进京证有效期为7天(长期进京证需符合更多条件),可通过“北京交警 ”APP办理。

北京车辆限行(北京车辆限行2026年3月限行)-第2张图片

北京外地车牌限号不能进入北京市五环路(不含)以内区域道路行驶。具体限行规定如下:限行范围:北京市行政区域内道路(郊区部分除外),即主要指的是五环路以内的城区道路 。限行规则:根据车牌尾号进行限行 ,每星期一到星期五的早7:00至晚8:00 ,持每天限行1个尾号的车辆在限行范围内通行。

北京车辆限行(北京车辆限行2026年3月限行)-第3张图片

该限号五环以内不让进,不含五环路。根据《中华人民共和国道路交通安全法》和《北京市大气污染防治条例》有关规定,该市别的机动车实施按车牌尾号工作日高峰时段区域限行交通管理措施 ,限行时间为7时至20时,范围为五环路以内道路,不含五环路 。没有按尾号限制通行 ,将会被处100元罚款,不记分 。

本地车方面,工作日7时至20时实施限号限行 ,其限行范围是五环路以内道路(不含五环路)。也就是说,在这个时间段内,本地车牌尾号限行的车辆不能在五环路以内不含五环路的道路上行驶。外地车的限行规则更为复杂 。

北京限号主要针对五环路以内道路(不含五环路) ,外地车需办理进京证并遵守相应限行规定。具体如下:限行区域与时间限行区域:五环路以内道路(不含五环路)。限行时间:工作日7时至20时,周末及法定节假日不限行 。

北京机动车限行规定

〖壹〗 、026年3月30日至6月28日期间,北京小客车限行规则针对不同车辆类型有明确区分 ,节假日有特殊调整 ,具体如下: 本地机动车限行规则工作日7:00-20:00限行,限行范围为五环路以内(不含五环);尾号限行规则为:周一2/周二3/周三4/周四5/0、周五1/6(字母尾号按0管理)。

〖贰〗、核心规则说明根据北京现行机动车限行规定,车牌尾号为英文字母(含大写 、小写)的机动车 ,统一按照尾号“0”对应的限行规则执行,即与尾号为“0”的车辆限行要求完全一致。

〖叁〗、026年1月5日起执行的北京机动车限行规定如下:限行周期是2025年12月29日至2026年3月29日 。限行尾号规则方面,工作日(星期一到星期五)限行对应尾号分别为3和4和5和0、1和2和7 ,字母尾号按0管理,今日(2026年1月5日 周一)限行尾号是3和8。限行时间因车辆类型而异。

北京车辆限行政策

〖壹〗 、025年北京限行免罚政策并非一月一次 。以下是对该政策的详细解读:限行免罚政策概述 北京限行免罚政策是针对特定情况下,对违反限行规定的车辆给予的一种宽容性处理。该政策的目的是在保障城市交通顺畅的同时 ,也考虑到部分车主因特殊原因而不得不违反限行规定的情况。

〖贰〗、北京号牌车辆限行规定 限行时间:工作日的7时至20时 。在这个时间段内,车主必须遵守尾号限行规定 。限行范围:五环路以内道路,但不包括五环路本身。

〖叁〗、北京限行政策是为降低机动车污染物排放 、改善空气质量 ,在工作日高峰时段对特定区域实施尾号限行的交通管理措施。

〖肆〗 、北京2025年12月29日至2026年3月29日车辆限行政策如下:本地车限行方面:尾号规则:周一限行尾号为3和周二为4和周三为5和0、周四为1和周五为2和7,尾号字母按0管理 。时间:工作日7:00 - 20:00,星期六日及法定节假日不限行。范围:五环路(不含)以内道路。

北京车辆限行条件是什么

〖壹〗、北京车辆限行条件会根据不同情况有所变化 。一般来说 ,会按照车牌尾号进行限行 ,在规定的时间段内,特定尾号的车辆不能在某些区域行驶。限行通常是为了缓解交通拥堵 、减少空气污染等。具体限行规定会根据城市交通状况和政策调整 。比如,可能会根据工作日和非工作日区分限行规则。

〖贰〗、限行时间为工作日的7时至20时 ,限行范围为五环路以内道路(不含五环路)。所以,外地车在工作日的7时至20时是不能进入四环的,因为四环包含在五环路以内道路范围内 。 例如 ,如果一辆外地车在星期一到星期五的7点以后想要进入四环,就会违反限行规定。

〖叁〗、本地车限行方面:尾号规则:周一限行尾号为3和周二为4和周三为5和0 、周四为1和周五为2和7,尾号字母按0管理。时间:工作日7:00 - 20:00 ,星期六日及法定节假日不限行 。范围:五环路(不含)以内道路 。外地车限行方面:需办理进京证,每年比较多12次,每次7天。

北京车辆限号行驶规定

〖壹〗、北京限行尾号规定时间因车辆类型而异 ,载客汽车工作日7时至20时限行(星期六日及法定节假日不限行);载货汽车每天6时至24时限行。在2025年12月29日至2026年3月29日期间,具体限行尾号安排如下:周一限行尾号为8;周二限行尾号为9;周三限行尾号为0;周四限行尾号为6;周五限行尾号为7 。

〖贰〗、北京市内限行规则(适用于北京号牌车辆)限行时间:工作日7时至20时,星期六日及法定节假日不限行。限行区域:五环路以内道路(不含五环路)。

〖叁〗 、北京号牌车辆处罚规定:限行时间为工作日7时 - 20时 ,范围是五环路以内道路(不含五环路) 。当车辆违反尾号限行规定时 ,会被处以100元罚款,同时不记分。在同一自然日内,一般是4个小时之内相同的罚款只罚一次 ,若超过4小时再次违反限行规定,就会面临重复处罚。

〖肆〗、北京车辆限号行驶规定如下:限行时间:工作日7时至20时(星期六日及法定节假日不限行) 。限行范围:五环路以内道路(不含五环路)。限行规则:车牌尾号轮换方式按照北京市机动车车牌尾号轮换方式执行。

〖伍〗、外省车辆限行规定:外省 、区、市核发号牌(含临时号牌)的机动车,工作日7时至9时、17时至20时 ,禁止载客汽车进入五环路(含)以内道路行驶;工作日9时至17时,执行按车牌尾号工作日高峰时段区域限行的交通管理措施 。但纯电动汽车及持有北京市驾驶证的驾驶员可以免于这一限行措施。

相关推荐

  • 【倍新投资,倍新体育文化推广有限公司】

    【倍新投资,倍新体育文化推广有限公司】

    未来3到5年还会出现10倍、100倍的股票吗??未来3至5年A股可能翻10倍或100倍的行业主要集中在政策支持、技术驱动且符合国家战略发展方向的领域,包括高端制造、云计算、人工智能、生物科技四大核心行业,以及5G、可燃冰两大概念板块。未来3到5年出现10倍、100倍股票的可能性极低,普通投资者更应避免追逐此类高回报幻想,转而关注稳健投资策略。未来3至5年A...

    2026/04/17
  • 365天我的黑道大佬1免费观看/365天和我的黑道大佬2免费观看

    365天我的黑道大佬1免费观看/365天和我的黑道大佬2免费观看

    和黑帮老大在一起的369电影〖壹〗、《和黑帮老大在一起的369》这部电影不存在,正确的应该是《黑帮大佬和我的365日》,这是一部以黑帮为题材的电影。《黑帮大佬和我的365日》是由BarbaraBialowas、TomaszMandes执导,迈克尔·莫罗内、安娜·玛丽亚·西克拉克主演的剧情片,于2020年2月7日在波兰上映。〖贰〗、总之,《黑帮暴徒》是一...

  • 螺纹钢期货一年走势/2021螺纹钢期货最新费用

    螺纹钢期货一年走势/2021螺纹钢期货最新费用

    13家钢厂下跌!螺纹钢创4周新低!钢价起不来了?〖壹〗、钢价短期内仍面临下行压力,但全面持续大跌可能性较低,后续走势需关注政策、需求及库存变化。期货与现货市场表现8月19日,螺纹钢主力期货跌47元至3126元/吨,跌幅48%;热卷主力期货跌13元至3416元/吨,跌幅0.38%。〖贰〗、月22日,国内13家钢厂下调出厂价20-100元/吨,反映出钢厂对...

  • 铁矿石1705行情(铁矿石2105行情)

    铁矿石1705行情(铁矿石2105行情)

    现在的铁收什麽价位〖壹〗、马达铁2080-2180元/吨-4月1日:机件生铁1965-2065元/吨,冲花铁边料2070-2170元/吨,马达铁2040-2140元/吨具体对比差异对比2025年数据:2026年主流废铁品类报价普遍偏低,比如重废2026年1月报价仅2010元/吨,比2025年一季度2400-2480元/吨的均价低了近400元/吨;202...

  • 老九门迅雷下载/老九门迅雷下载链接

    老九门迅雷下载/老九门迅雷下载链接

    老九门迅雷高清下载,老九门高清下载,迅雷链接分享合法性风险:通过搜索引擎查找“老九门迅雷高清下载”并从非官方渠道获取资源,可能涉及侵权行为。此类资源常伴随病毒、恶意软件或广告干扰,存在安全风险。正规渠道建议:建议通过爱奇艺、腾讯视频、优酷等正版视频平台观看,这些平台提供高清画质且支持多设备播放,同时保障用户权益。如果您正在寻找《老九门》的未删减版资源,我...

  • 杨幂的生万物免费观看(生万物免费观看)

    杨幂的生万物免费观看(生万物免费观看)

    杨幂《生万物》在哪个平台播放《生万物》于2025年8月13日起在央视八套(CCTV-8)黄金档及爱奇艺平台同步播出,爱奇艺为独家网络播放平台。央视八套是中国中央电视台旗下的电视剧频道,以播出各类优秀电视剧为主,拥有广泛的观众群体,覆盖范围广,能让不同年龄段、不同地域的观众收看到节目。杨幂与欧豪是通过共同主演年代情感史诗剧《生万物》而合作的,该剧由刘家成...

  • 今日金川镍板费用费用/最新金川镍板费用

    今日金川镍板费用费用/最新金川镍板费用

    2025年12月26日金川公司镍板费用〖壹〗、025年12月26日金川公司镍板费用核心数据如下:不同规格产品费用电解镍(Ni≥996%,大板):北方有色网显示产地为金川集团的费用是135400元/吨;佛山市场该规格产地为金川集团的费用是136300元/吨。电解镍(Ni≥996%,桶装小块):北方有色网显示产地为金川集团的费用是137200元/吨。〖贰〗、...

  • 今日沥青期货费用(今天沥青期货费用)

    今日沥青期货费用(今天沥青期货费用)

    期货一万能买多少沥青?期货交易的资金利用率如何?〖壹〗、一万元在期货市场能购买的沥青手数取决于沥青期货费用和保证金比例,在费用为3000元/吨、保证金比例10%的情况下,大约可购买3手(需预留风险资金);期货交易资金利用率需根据风险承受能力、市场行情等因素综合确定,高利用率伴随高风险。一万元能购买多少沥青期货合约规格与保证金计算:沥青期货合约的交易单位为1...

  • qq个人日记/个人日记在哪

    qq个人日记/个人日记在哪

    手机qq空间私密日志如何查看??急求〖壹〗、在手机QQ上查看私密日志的方法很简单。首先,你需要打开手机中的“QQ空间”,这通常位于主界面的应用列表中。进入之后,你会看到一个名为“更多”的选项,点击它,进入更多功能页面。在“全部应用”里找到并打开“私密日志”。〖贰〗、首先我们打开qq,在动态页面中点击“好友动态”选项。然后我们在该页面中点击“个人头像”图标选...

    2026/04/17
  • 【qq飞车ae86,飞车ae86怎么获得】

    【qq飞车ae86,飞车ae86怎么获得】

    qq飞车ae86怎么获得《QQ飞车》游戏中完成指定任务和组成三人车队,积攒86个秋之疾风道具,即可兑换领取永久A车AE86。通过幸运占卜获得。通过点券购买获得。在节日活动中作为礼物获得。可以。通过查询搜狐网显示,QQ飞车游戏中,AE86可以通过“商城购买”玩家也可以到应用商店下载QQ飞车端游版本,在商城里找到手Q购车礼活动页面,使用点卷就能购买得到AE86...

    2026/04/17
返回顶部