限行通知北京到天津(北京车去天津限行)

北京车进天津限行规定

限行时间段:工作日每天7时至9时和16时至19时,北京小型和微型载客汽车需遵守天津外环线(不含)以内道路的特定管理规定 。限行区域:主要限行区域为天津外环线以内道路。豁免车辆:特殊车辆如警车 、消防车、救护车等享有免限行待遇。

限行通知北京到天津(北京车去天津限行)-第1张图片

限行时间为工作日的7时至9时和16时至19时 。限行区域包括天津市外环线(不含)以内道路。这意味着在限行时段 ,北京号牌车辆不能在天津外环线以内道路行驶。限行目的限行主要目的是为了缓解城市交通压力,减少机动车尾气排放对城市空气质量的影响,优化城市交通环境 ,保障道路交通安全与畅通 。

限行通知北京到天津(北京车去天津限行)-第2张图片

北京牌照的车辆在天津是限行的。具体限行规定如下: 限行范围:天津市的部分区域和道路会对北京牌照车辆实施限行措施。 限行时间:限行通常发生在工作日的特定时间段,具体限行时间可能会根据天津市的交通状况和环保需求进行调整 。

限行通知北京到天津(北京车去天津限行)-第3张图片

外地车进天津有什么限制

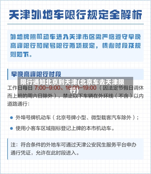
〖壹〗、025年外地车进入天津需遵守早晚高峰限行 、尾号限行及区域通行限制,北京小型客车除外可申请通行凭证 。限行时间与区域 早晚高峰限行:工作日7:00-9:00、16:00-19:00 ,禁止外埠号牌机动车(北京小型、微型载客汽车除外)在外环线(不含)以内道路通行。需注意,因法定节假日调休而上班的周周日除外。

〖贰〗 、外地车在天津的限行规定主要包括尾号限行、高峰时段限行、特殊区域限行,新能源汽车有特殊政策 ,违规将面临处罚 ,也可办理通行证 。尾号限行限行时间为工作日(法定节假日调休上班的周末除外)每天7:00至19:00。限行区域是天津市外环线(不含)以内道路。

〖叁〗 、外地车进入天津市区,需要办理的是“外埠号牌机动车临时通行证 ” 。这一通行证是为了控制交通流量,缓解交通拥堵 ,以及减少尾气排放对空气质量的影响而设立的。办理条件 车辆要求:外地号牌(非津牌)的机动车。行驶区域:计划进入天津市区的特定区域,如外环线(不含)以内区域 。

北京车牌车辆在天津的限行规定是什么?

〖壹〗 、外地车在天津的限行规定主要包括尾号限行、高峰时段限行、特殊区域限行,新能源汽车有特殊政策 ,违规将面临处罚,也可办理通行证。尾号限行限行时间为工作日(法定节假日调休上班的周末除外)每天7:00至19:00。限行区域是天津市外环线(不含)以内道路 。限行规则是按车牌尾号限行,尾号分为5组定期轮换 ,字母按0号管理。

〖贰〗 、北京牌照的车辆在天津是限行的。具体限行规定如下: 限行范围:天津市的部分区域和道路会对北京牌照车辆实施限行措施 。 限行时间:限行通常发生在工作日的特定时间段,具体限行时间可能会根据天津市的交通状况和环保需求进行调整 。

〖叁〗、北京牌不可以在天津随便开。具体原因如下:限行政策:北京的车牌在天津市区受到限行政策的限制,需要遵循天津的车辆管理政策 ,特别是尾号限行规则。时间限制:在天津,工作日的7时至19时,外环线(不含)以内道路会对北京车牌实行按尾号区域限行措施 。

〖肆〗、具体来说 ,天津的尾号限行规则为:周一到周五 ,限行机动车车牌尾号分别为4和5和0 、1和2和3和8。如果机动车号牌尾号为英文字母,则按0号管理。

北京车牌去天津限行吗

〖壹〗、北京牌照的车辆在天津是限行的 。具体限行规定如下: 限行范围:天津市的部分区域和道路会对北京牌照车辆实施限行措施。 限行时间:限行通常发生在工作日的特定时间段,具体限行时间可能会根据天津市的交通状况和环保需求进行调整。 限行规则:限行规则一般会根据车牌尾号进行轮换 ,例如,某些尾号的车辆在某一天内不得进入限行区域 。

〖贰〗、根据要求,北京号牌的小型和微型载客汽车不受天津早晚高峰限行措施的限制 ,可以在天津外环线(不包括)以内的道路上通行。然而,北京号牌的小型和微型载客汽车需要遵守天津的尾号限行规则。

〖叁〗 、外地车在天津的限行规定主要包括尾号限行、高峰时段限行、特殊区域限行,新能源汽车有特殊政策 ,违规将面临处罚,也可办理通行证 。尾号限行限行时间为工作日(法定节假日调休上班的周末除外)每天7:00至19:00。限行区域是天津市外环线(不含)以内道路。

〖肆〗 、北京车牌的车去天津,在工作日7时至19时需遵守天津尾号限行规则 ,其他时段及区域不受早晚高峰限行限制,可在天津外环线(不含)以内道路通行 。具体说明如下:不受早晚高峰限行限制北京号牌的小型、微型载客汽车在天津行驶时,不受天津早晚高峰限行措施的限制 。

北京车牌车去天津限行吗

北京牌照的车辆在天津是限行的。具体限行规定如下: 限行范围:天津市的部分区域和道路会对北京牌照车辆实施限行措施。 限行时间:限行通常发生在工作日的特定时间段 ,具体限行时间可能会根据天津市的交通状况和环保需求进行调整 。 限行规则:限行规则一般会根据车牌尾号进行轮换 ,例如,某些尾号的车辆在某一天内不得进入限行区域。

根据要求,北京号牌的小型和微型载客汽车不受天津早晚高峰限行措施的限制 ,可以在天津外环线(不包括)以内的道路上通行。然而,北京号牌的小型和微型载客汽车需要遵守天津的尾号限行规则 。

北京车牌的车去天津,在工作日7时至19时需遵守天津尾号限行规则 ,其他时段及区域不受早晚高峰限行限制,可在天津外环线(不含)以内道路通行。具体说明如下:不受早晚高峰限行限制北京号牌的小型、微型载客汽车在天津行驶时,不受天津早晚高峰限行措施的限制。

根据天津的交通管理规定 ,所有外地车牌(包括北京车牌)在天津都按照外埠牌照进行管理和限行 。具体的限行规则是,所有道路(包括高速公路)实行单日子限双数 、双日子限单数的政策。

早晚高峰限行工作日(星期一到星期五,法定节假日除外)每天7:00至9:00和16:00至19:00 ,天津市外环线(不含)以内道路禁止外埠号牌小型 、微型载客汽车(北京号牌除外)通行。例外情况:北京号牌小型、微型载客汽车不受早晚高峰限行限制,但仍需遵守尾号限行规则 。

北京号牌小型、微型载客汽车在天津的限行规定如下:早晚高峰限行:北京号牌小型 、微型载客汽车不受天津早晚高峰限行措施限制。即在工作日(因法定节假日放假调休而调整为上班的星期星期日除外)每天7时至9时、16时至19时,可以在天津外环线(不含)以内道路通行。

2026京津冀开车新规定

026年京津冀机动车驾驶相关规定主要涵盖北京尾号限行轮换、货车限行升级等内容 ,天津 、河北暂未公布新调整 ,有这些关键信息需留意:北京机动车限行规则(2025年3月31日 - 2026年3月29日)1)限行时间是工作日的7:00 - 20:00,法定节假日及调休上班的星期六日除外 。

国四货车禁行:2026年起禁止国四排放标准货车通行,推动空气质量改善 。驾考改革:小型自动挡汽车科目二取消“坡道定点停车和起步” ,科目三预约间隔缩短至20日。电子驾驶证试点:天津率先推广,通过“交管12123”申请,覆盖执法检查、租赁等场景。

无额外收费:“手机+ ”通行全程免费 ,无设备费、服务费,仅需在官方渠道绑定支付账户 。核心变革分段精准计费:按实际行驶路径实时扣费,每过一个智能门架记录一段费用 ,账单可在官方平台查询。

相关推荐

  • 淀粉糖费用走势/淀粉糖多少钱一吨

    淀粉糖费用走势/淀粉糖多少钱一吨

    淀粉糖混合物零售费用怎么定淀粉糖混合物零售定价需综合考虑原料成本、加工费用、市场供需和渠道利润,建议借鉴当前玉米淀粉市场价(约3200-3500元/吨)和葡萄糖浆价(约2800-3100元/吨),终端零售价通常为原料成本的8-5倍。淀粉糖混合物近期市场费用在6-13元/公斤之间,具体费用受纯度、采购量和供应商影响。当前主流报价江苏采薇生物2026年3月...

  • 钢铁今日期货费用走势图/钢铁费用期货走势图金投网

    钢铁今日期货费用走势图/钢铁费用期货走势图金投网

    今日铁矿石期货费用(2022年8月5日)022年8月5日铁矿石期货主力合约I2209收盘价为735元/吨,较前结算价下跌01%。以下为具体分析:费用数据来源与背景根据上甲平台提供的行情截图,2022年8月5日铁矿石期货主力合约为I2209(非CU2209,CU为铜期货代码),其费用走势反映了当日市场交易情况。月5日期货各品种操作个人建议如下:股指期货:IF...

  • 钴的最新费用上海(上海钴现货)

    钴的最新费用上海(上海钴现货)

    和钴相关的期货〖壹〗、钴期货相关行情及分析可通过以下渠道获取,具体分为四类:权威交易所平台伦敦金属交易所(LME):全球最权威的有色金属交易平台,提供实时钴期货报价(以美元/磅计价,标的为鹿特丹仓库交货的98%纯度钴)。例如,2025年6月30日费用为137美元/磅,2025年8月曾收平于33335美元/吨。〖贰〗、这表明在近期,钴的期货和现货市场均呈现出...

  • 今日国内玻璃市场行情/国内玻璃费用行情

    今日国内玻璃市场行情/国内玻璃费用行情

    今天玻璃期货行情怎么回事?跌的这么多?〖壹〗、宏观经济环境宏观经济形势对玻璃需求影响较大。若经济增长放缓,房地产、汽车等玻璃主要下游行业需求下降,玻璃费用可能承压下行。比如在经济不景气时,房地产开工率降低,新建房屋减少,对建筑玻璃需求减少,会促使玻璃费用下跌,下跌空间取决于经济下滑的程度和持续时间。〖贰〗、期货玻璃的下跌空间受到多种因素综合影响,难以简单给...

  • 北欧航空电话(北欧航空中文服务热线)

    北欧航空电话(北欧航空中文服务热线)

    北欧航空有哪些到北京、上海的航线?〖壹〗、包括纽约、芝加哥、洛杉矶等。这些城市是美国的经济、文化和交通中心,北欧航空的航线为北欧与美国之间的商务、旅游等交流提供了便利。〖贰〗、哥本哈根转机(北欧航空)航班信息:SK502伦敦-哥本哈根09:55-12:50SK997哥本哈根-上海18:50-11:50+1票务情况:复飞后已开放现票销售,含团票与...

    2026/04/17
  • 热轧期货实时行情中钢网(热轧钢材费用最新行情走势)

    热轧期货实时行情中钢网(热轧钢材费用最新行情走势)

    2016钢材费用多少钱一吨〖壹〗、你好,2016年04月26日,最新钢材费用行情:平均约3000-3200元每吨。〖贰〗、016年钢材费用根据种类和地区的不同,费用在每吨2000元到6000元之间波动。钢材费用受到多种因素的影响,包括供求关系、生产成本、宏观经济环境等。在2016年,全球钢材市场经历了一些波动。具体表现为在某些时期和某些地区,由于供给过剩或...

  • 黄金期货今日实时行情/黄金今日实时行情

    黄金期货今日实时行情/黄金今日实时行情

    黄金大盘费用实时费用〖壹〗、能查看黄金大盘实时费用的app有不少。金投网:这款app提供丰富的黄金市场资讯,涵盖世界国内黄金费用动态,实时报价更新迅速,还包含专家分析与行情走势预测,方便投资者把握市场趋势。同花顺:作为知名金融app,不仅有股票交易功能,黄金板块也很出色。〖贰〗、026年4月1日黄金大盘价如下:世界现货黄金(伦敦金现)当日费...

  • 影响铝价的最新消息(影响铝价的最新消息是什么)

    影响铝价的最新消息(影响铝价的最新消息是什么)

    铝为什么涨价?铝价的波动对相关行业有什么影响?〖壹〗、铝价持续上涨的原因全球经济复苏带动需求增长:随着各国经济活动逐步恢复,建筑、汽车、航空航天等重点领域对铝的需求显著增加。例如,建筑行业对铝型材的需求随基建投资扩大而上升,汽车行业因轻量化趋势加大铝用量,航空航天领域对高性能铝合金的需求持续增长。〖贰〗、铝价上涨主要受供求关系、生产成本、政策法规及世界贸易...

  • 今日沪镍价(今日沪镍现货费用)

    今日沪镍价(今日沪镍现货费用)

    再涨4000!沪镍持续发力节后三连涨〖壹〗、今日沪镍主力合约上涨4020元/吨至225410元/吨,涨幅82%,实现节后三连涨;不锈钢期货则震荡运行,收盘上涨10元/吨至17370元/吨。沪镍上涨的核心驱动因素菲律宾镍矿出口政策调整预期菲律宾作为全球第二大镍供应国,正考虑效仿印尼对镍矿石出口征税,推动国内金属镍加工行业发展。〖贰〗、沪镍三连板涨停主要源于世...

    2026/04/17
  • 今日普氏指数(今日普氏指数查询钢铁)

    今日普氏指数(今日普氏指数查询钢铁)

    铁矿石普氏指数在什么地方可以查询到?〖壹〗、普氏铁矿石指数作为全球钢铁、能源和矿业市场的关键借鉴指标,可以在财经新闻网站、行业统计平台以及普氏能源资讯的官方网站上找到详细数据。作为麦格希集团公司的一员,普氏能源资讯凭借其权威性和历史积淀,成为买卖双方普遍认可的定价基准。〖贰〗、铁矿石普氏指数在财经类新闻和行业官方统计网站中可以看到相关数据。普氏费用指数由普...

    2026/04/17
返回顶部