上海出沪返沪最新规定(2022最新)
022年上海出沪返沪规定如下 ,其中出沪返沪措施实施至2022年3月15日,后续动态调整;入境人员规定按国家第八版方案长期执行。具体规定如下:出沪规定非必要不离沪 、不出境:除返乡探亲、必要公务等需求外,鼓励在沪过节 ,减少人员流动 。

出沪离沪规定低风险地区出行:截至2022年2月15日,上海全域为低风险地区,离沪不设限制 ,无需提供核酸检测阴性证明或健康码绿码即可自由出行。非必要不前往中高风险地区:上海市疫情防控工作领导小组办公室建议市民非必要不前往国内疫情中高风险地区,非必要不出境。

上海隔离政策最新 2022年11月17日日 入境来沪 对入境人员,管理措施由“7天集中隔离+3天居家健康监测”调整为“5天集中隔离+3天居家隔离 ” 。11月13日 澳门来沪 对有澳门旅居史的来沪返沪人员不再实行隔离措施。抵沪后尽快且1两小时之内向所在居村委和单位(或所住宾馆)报告,完成3天3检。

上海进一步优化调整疫情防控措施不在显示来沪返沪不满5天
市疫情防控工作领导小组办公室发布进一步优化调整疫情防控的相关措施 ,具体如下:优化调整密切接触者隔离管理方式对符合居家隔离条件的密切接触者,由“5天集中隔离医学观察+3天居家隔离医学观察”调整为“5天居家隔离医学观察”,也可自愿选取集中隔离 。
取消“来沪返沪不满5天 ”标记提示:来沪返沪人员抵沪不满5天者 ,其“随申码”“场所码”等展示界面不再显示“来沪返沪不满5天 ”的标记提示。同时,也不再限制他们进入相关公共场所。这一变化消除了对来沪返沪人员的歧视和限制,保障了他们的合法权益。
三)来沪返沪人员抵沪不满5天者 ,其 “随申码”“场所码”等展示界面不再显示“来沪返沪不满5天”的标记提示,不再限制其进入相关公共场所 。上述优化调整措施自2022年12月8日零时起实施。后续,我市将根据国家政策和疫情形势 ,持续优化调整相关防控措施。
来沪返沪不满5天的政策在2022年12月8日0时取消 。通过查询相关公开信息显示,2022年12月7日,上海市疫情防控工作领导小组办公室发布进一步优化调整疫情防控的相关措施 ,来沪返沪人员抵沪不满5天者,其随申码,场所码等展示界面不再显示来沪返沪不满5天的标记提示,不再限制其进入相关公共场所。
上海什么时候解封
〖壹〗、上海已于6月1日起逐步解封。以下是具体解封进程和相关信息:解封启动时间:根据政府通报 ,上海自6月1日起取消电子通行证,并逐步恢复公共交通 、允许跨区流动 。这一决策标志着上海正式进入解封阶段,此前长达两个月的封控措施开始有序调整。
〖贰〗、撤案后微信解封的时间通常在1到10个工作日内 ,具体时间取决于多种因素。法院流程效率 在一般情况下,如果对方已经撤诉,微信账户会在法院作出解除裁定并通知执行部门后的1到5个工作日内解冻 。在一些大城市 ,如北京、上海,由于法院工作效率高,可能在24小时内就完成解冻。
〖叁〗 、第二阶段 ,5月22日至5月31日,单日新增感染者数进一步减少,不断缩小封控区和管控区范围直至解封 ,加快疫情防控向常态化分级分类管理转变。第三阶段,6月1日至6月中下旬,在严格防范疫情反弹、风险可控的前提下,全面实施疫情防控常态化管理 ,全面恢复上海全市正常生产生活秩序 。
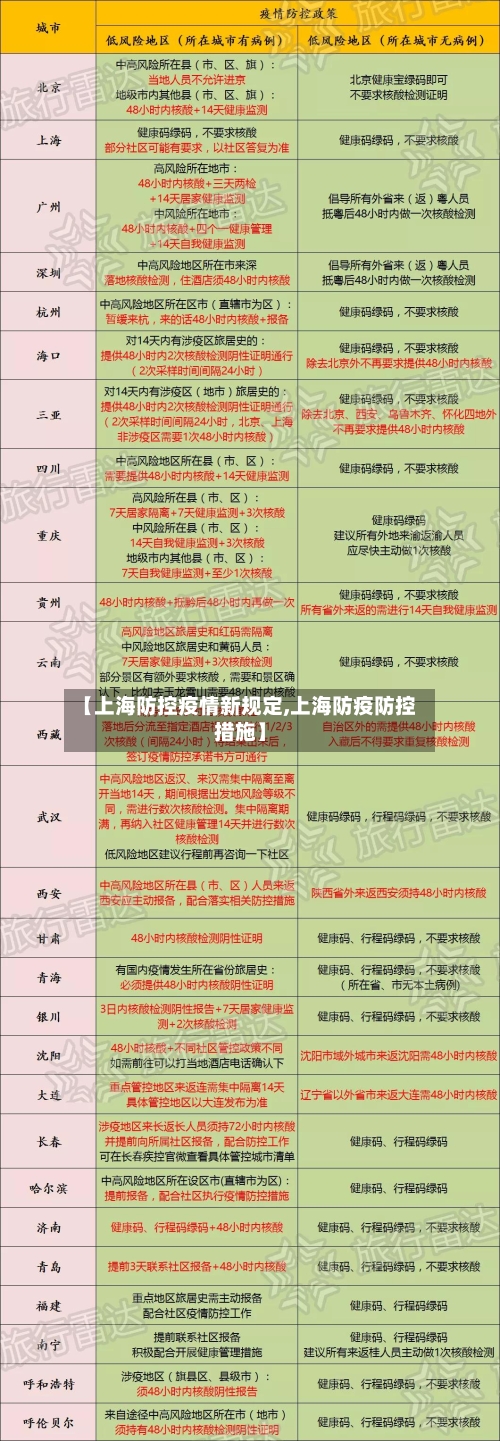
最新全国各城市隔离政策
〖壹〗、经福建省口岸入境的人员,实施7天集中隔离医学观察,解除后根据目的地继续实施3天居家健康监测或点对点送上返程交通工具。在福建省外口岸隔离满7天的入闽人员 ,在入境后10天内返回福州市内的,仍要实施居家健康监测直至满10天。武汉:入境人员采取“7天集中隔离医学观察+3天居家健康监测 ”,并在指定时间开展核酸检测。
〖贰〗、国内主要城市对入境人员的隔离政策普遍实施“7天集中隔离医学观察+3天居家健康监测” ,部分城市根据实际情况有细微调整,国内其他地区来返人员政策因城市风险等级和来源地不同存在差异 。
〖叁〗 、中国多地入境隔离时间缩短,北京、厦门等城市已调整相关政策。近来除北京外 ,各个地区入境要求略有不同,许多地方依然维持长达28天的隔离和健康监控(14天集中隔离+14天居家隔离 或者 14天集中隔离+7天居家隔离+7天健康监测),但部分城市已试点缩短隔离时间。
〖肆〗、入境口岸为国内其它地区的 ,若在当地集中隔离满14天,即可参照国内人员政策进京;不满14天,原则上不得进京;不满14天进京的,居家隔离补足14天 ,不具备居家隔离条件的进行集中隔离 。










