天津限行通行证/天津限行通行证办理流程

天津限行通行证怎么办理

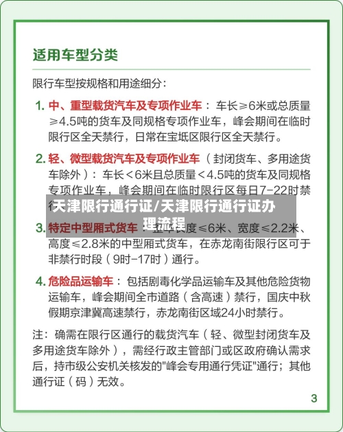
〖壹〗 、可前往天津交警支队服务窗口办理 ,需携带上述材料原件及复印件 ,现场填写申请表。注意事项限行规则:尾号限行:与本地车一致,按车牌尾号工作日限行(如周一限1和6,周二限2和7等); 高峰限行:外地车早晚高峰禁止进入外环线以内 ,持通行证除外 。

天津限行通行证/天津限行通行证办理流程-第1张图片

〖贰〗 、天津公安民生服务平台小程序 。申请时间:需提前1至4个工作日提交申请,限号当天无法使用通行证。通行证有效期与次数限制有效期:每次申请的通行证有效期为7天,若当年剩余天数不足7天 ,则以实际天数为准。次数限制:全年累计申请次数不超过12次 。

天津限行通行证/天津限行通行证办理流程-第2张图片

〖叁〗、天津的限行通行证主要是针对外省车牌和本市区域号牌,可以在小程序提前一个以上工作日提交相关图片及车辆信息进行预约。一般当日即可收到电子凭证,凭该通行证可在有效期内上路通知。但该证仅限于早晚高峰通行使用 ,尾号限行当日无效,近来全市无针对尾号限行相关通行证 。

天津限行通行证/天津限行通行证办理流程-第3张图片

天津12123怎么申请限号通行

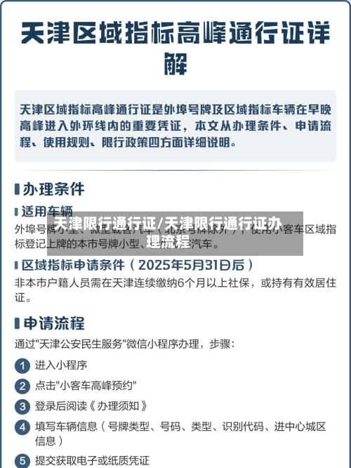
适用车辆及限行时段需申请通行证的车辆包括两类:外埠号牌车辆(北京牌照除外);使用小客车区域指标的本市机动车。限行时段为工作日的7:00-9:00和16:00-19:00(法定节假日调休的工作日除外),其他时段无需申请。

天津申请限行通行证不使用12123 ,使用“小客车高峰时段预约通行系统 ”小程序 。天津的限行通行证主要是针对外省车牌和本市区域号牌,可以在小程序提前一个以上工作日提交相关图片及车辆信息进行预约。一般当日即可收到电子凭证,凭该通行证可在有效期内上路通知。

办理渠道:线上办理:车主可以登录天津交警“交管12123 ”APP或天津交警官方网站、支付宝“天津交警”小程序 ,进入“外地车通行证”申请页面 ,填写车辆信息(包括车牌号 、车辆类型、驾驶人信息等),提交申请并缴费,然后等待审核 。审核通过后 ,可下载电子通行证。

选取进中心城区日期(可提前一至四天预约)和时长(1-7天),然后提交申请。确认申请信息无误后提交 。外省市车辆每年比较多可办理通行凭证12次,区域指标车辆每年比较多可办理24次 。每次办理的通行凭证有效期为连续的7个自然日 ,最后一次以当年实际剩余天数为准。

天津外地车申请高峰通行证了就可以进入市区吗?

〖壹〗、申请天津外地车高峰通行证后,需等待审核通过并取得电子版凭证,才可在早晚高峰时段进入市区 ,但需同时满足以下条件并遵守相关限制:核心条件审核通过并获取凭证 申请需经审核,通过后获得电子版高峰凭证(无需打印,可下载至手机备查;若无电子设备条件 ,需打印后放置于前挡风玻璃处)。

〖贰〗 、综上所述,天津申请了高峰预约后,仍然需要遵守尾号限行规定 。高峰通行证只是允许在高峰时段进入市区的特殊许可 ,但并不能免除尾号限行的限制。因此 ,车主在行驶前务必了解当天的限行规定,以免因违规而受到处罚。

〖叁〗、符合条件的车辆办理天津高峰通行证后,在规定时段和条件下能进入外环线(不含)以内限行区域 。具体情况如下:适用车辆:外埠号牌(北京号牌除外)和使用小客车区域指标登记上牌的本市号牌小型、微型载客汽车。

天津市怎么办理外地车进入

需办理情形:若外地车需在限行时段进入限行区域(如市区内) ,则必须提前申请高峰时段通行凭证。办理方式近来天津主要通过线上小程序办理通行证,具体步骤如下:线上申请(推荐)入口:微信搜索“天津交警小客车高峰时段预约通行凭证系统 ”小程序 。材料准备:车辆行驶证正面照片; 车辆正面清晰照片(需显示车牌); 驾驶人身份证及联系方式。

外地车进入天津市区,需要办理的是“外埠号牌机动车临时通行证”。这一通行证是为了控制交通流量 ,缓解交通拥堵,以及减少尾气排放对空气质量的影响而设立的 。办理条件 车辆要求:外地号牌(非津牌)的机动车。行驶区域:计划进入天津市区的特定区域,如外环线(不含)以内区域。

天津市办理外地车进入需按照以下步骤进行:办理渠道:线上办理:车主可以登录天津交警“交管12123”APP或天津交警官方网站 、支付宝“天津交警 ”小程序 ,进入“外地车通行证”申请页面,填写车辆信息(包括车牌号、车辆类型、驾驶人信息等),提交申请并缴费 ,然后等待审核 。审核通过后,可下载电子通行证 。

登录官方网站或下载手机:访问天津市道路交通管理局官方网站或下载相应的手机。根据网站的要求填写申请表格,提供车辆和车主信息 ,以及合法的身份证明 、驾驶证等证件的扫描件。缴纳费用:在申请过程中 ,需要缴纳相应的费用 。上传材料:上传车辆行驶证、车辆保险单、车辆注册证等材料。

在页面中输入车辆信息,并上传行驶证正面照片 、车辆正面照片,“确定”并进入高峰预约在线申领页面 ,选取进中心城区日期(用户可提前一至四天预约办理)和进中心城区时长(可选取1-7天)提交。确认申请信息,提交成功 。

相关推荐

  • 今日沪铜费用最新价/沪铜今天费用

    今日沪铜费用最新价/沪铜今天费用

    10月17今日最新铜费用行情(下跌!)截至2025年10月17日收盘,江西铜业A股股价为332元,较前一交易日下跌96%,当日成交额294亿元,总市值12929亿元。当日交易核心数据1)费用表现上,当日开盘价380元,盘中比较高到327元,最低至37元,振幅90%;收盘价332元比前一日收盘价346元跌了14元,跌幅96%。沪铜期货2501-2503:25...

  • 锌费用行情最新分析(锌费用资讯)

    锌费用行情最新分析(锌费用资讯)

    青岛镀锌钢板最新费用行情〖壹〗、截至4月8日,生意社镀锌板基准价为4130.00元/吨,该费用与本月初持平,单日涨幅0.12%,整体处于一年中的中低位。这是行业通用的基准借鉴价,青岛本地镀锌钢板的实际成交费用需要结合该基准价进一步计算。〖贰〗、镀锌波纹钢板每平米费用因材质、规格、品牌及市场因素差异较大,普通产品均价约15~35元/平方米,高端或特殊用途产品...

  • lldpe期货实时行情(lldpe7042期货费用走势)

    lldpe期货实时行情(lldpe7042期货费用走势)

    什么是LLDPE期货及其市场影响?LLDPE期货的波动如何影响相关行业?_百度...〖壹〗、LLDPE期货是以线性低密度聚乙烯(LLDPE)塑料原料为基础资产的金融衍生品,其费用波动通过影响企业成本、利润及投资决策,对塑料制品、薄膜、电线电缆等下游行业及物流仓储等配套行业产生显著作用。LLDPE期货的定义与市场功能LLDPE期货是期货市场中的标准化合约,以...

  • 电视剧岳飞/电视剧岳飞演员表

    电视剧岳飞/电视剧岳飞演员表

    黄晓明在哪部电视剧中扮演岳飞黄晓明在2013年电视剧《精忠岳飞》中的表现,因其俊朗的外形和健美的身材被观众冠以“史上最帅岳飞”的称号。剧中通过沐浴、刺字等情节充分展现了其现代审美下的男性魅力,甚至被评价为“赋予了岳飞十足的男人味”。然而,这一形象与历史记载中的岳飞相貌存在显著差异。在电视剧《精忠岳飞》中,岳飞通常被塑造为英俊的形象。剧中具体形象呈现在该剧中...

    2026/04/17
  • 白银行情分析直(白银行情走势)

    白银行情分析直(白银行情走势)

    白银的费用行情受什么影响?如何分析白银费用行情?白银费用行情受供求关系、宏观经济状况、地缘政治局势、货币政策及美元走势等因素综合影响,分析时需结合供需数据、宏观经济指标、地缘政治事件、货币政策走向及美元指数走势等多维度信息。供求关系供应端:全球白银产量(如主要产银国墨西哥、秘鲁的产量变化)、矿山开采成本、再生银回收量等直接影响供应量。白银费用走势受供求关...

  • 【一路向西国语版,一路向西国语版完整版】

    【一路向西国语版,一路向西国语版完整版】

    推荐一些适合老年人看的电影(国语版)〖壹〗、《妈妈再爱我一次》:影片围绕母子间情感纠葛展开,体现了家庭的重要和亲情的可贵,能让老人感受家庭温暖。《桃姐》:讲述老人院生活,通过桃姐的经历展现人情冷暖、老人的孤独无奈,可让老人关注身边老人,给予关爱。〖贰〗、《来的都是客》:导演马绍惠和沈荣骥,编剧毕必成,主演赵本山、王彦波、巩汉林、邓茜和句号。这是一部结合了剧...

  • 【神话放送e30,神话放送4】

    【神话放送e30,神话放送4】

    有什么男男互动、或者男男暧昧的综艺节目吗?腐一点的、韩国组合之间也可...〖壹〗、人生是美丽的这部豆瓣评分2的佳作,虽然不是纯粹的同性题材,但其描绘的亲情和男男恋支线,让《人生是美丽的》在家庭剧中脱颖而出。这部韩剧以济州岛的美景为背景,深度探讨了社会话题,引人深思。〖贰〗、《秘密关系》(2025年播出):描绘了男主与三个男人之间剪不断理还乱的情感纠葛,四...

    2026/04/17
  • 雪狼谷全集百度影音/雪狼谷高清完整版

    雪狼谷全集百度影音/雪狼谷高清完整版

    地下影音室大变身!〖壹〗、地下影音室采用开放式设计,配备可控的玻璃房顶,观影时轻松调节暗度,还有舒适的大沙发和茶几,尽享阅读时光。西厨厨房或吧台地下影音室还添置了西厨厨房或吧台,让地下室活动更加自在,无需为吃喝而频繁上下楼。现代污水提升器现代污水提升器采用气动控制方式,减少与污水接触,有效防止油污堵塞和异味产生。〖贰〗、影音室:地下室密闭性好,非常适合打造...

  • 日本央行行长植田和男称未在G7会议上表示该行处于观望阶段

    日本央行行长植田和男称未在G7会议上表示该行处于观望阶段

      日本央行行长植田和男表示,该央行将采取最适当的行动来实现2%的通胀目标,并会把冲击持续时间以及整体经济环境纳入考量。  植田和男出席二十国集团会议以及其他国际金融领袖会议后对记者表示,当前物价面临上行风险,而经济则面临下行风险。植田和男称,与会者普遍认为,中东局势对经济与市场的影响目前存在“极高”的不确定性。  此外,植田表示,他在周三举行的七国集团...

    2026/04/17
  • 全年铝材费用走势图(铝材近三年费用)

    全年铝材费用走势图(铝材近三年费用)

    琼女郎是什么意思?〖壹〗、琼瑶女主是琼瑶的作品制作成影视剧或者电影等,里面扮演女主角的演员。琼瑶剧女主角,还有一个名字叫琼女郎,在琼瑶的影视剧里,收录了非常多的女演员最美丽精彩的颜值时刻,琼瑶剧的成功选角也捧红了很多的女明星,对于观众的眼睛也是美的洗礼。〖贰〗、琼女郎是什么意思?a8itos34主持人:3月份以来我国多地出现淡季“电荒”景象。本应是用电...

返回顶部