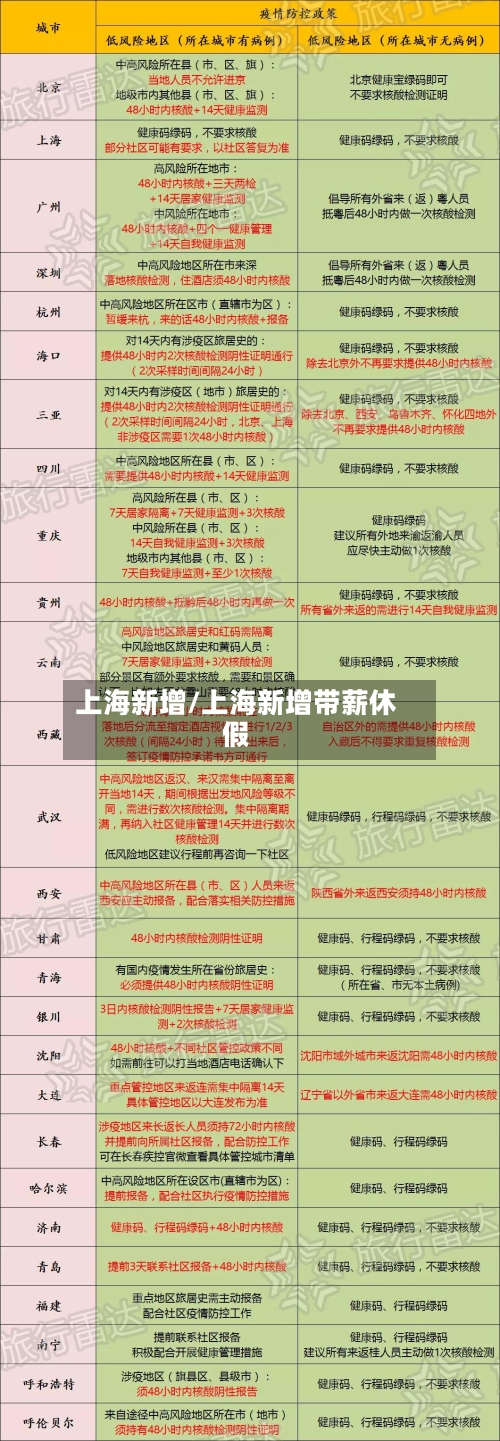
上海新增/上海新增带薪休假

5月19日,上海本土新增88+770,北京本土新增50+12!

月19日,上海新增本土新冠肺炎确诊病例88例 、无症状感染者770例;北京新增本土新冠肺炎确诊病例50例、无症状感染者12例。具体信息如下:上海疫情情况新增本土病例:19日0时至24时 ,上海新增新冠肺炎本土确诊病例88例,无症状感染者770例 。确诊病例来源:其中71例确诊病例为既往无症状感染者转归,17例确诊病例在隔离管控中发现。

上海新增/上海新增带薪休假-第1张图片

总数:176例。主要分布地区:上海88例 ,北京50例,四川20例,天津8例 ,河南4例,广东3例,吉林2例 ,辽宁1例 。转归情况:含82例由无症状感染者转为确诊病例 ,其中上海71例,北京6例,天津4例 ,辽宁1例。本土无症状感染者情况:总数:939例。

上海新增/上海新增带薪休假-第2张图片

故别称为“申 ” 。晋朝时期,因渔民创造捕鱼工具“扈”,江流入海处称“渎” ,因此松江下游一带被称为“扈渎 ”,以后又改“扈”为“沪”,故上海简称“沪 ”。唐天宝十载(公元751年) ,上海地区属华亭县(今松江区)。

上海新增/上海新增带薪休假-第3张图片

据健康上海12320官微消息,2022年3月17日0—24时,新增本土新冠肺炎确诊病例57例和无症状感染者203例 ,其中2例确诊病例和103例无症状感染者在隔离管控中发现,其余在相关风险人群排查中发现 。新增境外输入性新冠肺炎确诊病例10例和无症状感染者2例,均在闭环管控中发现 。

年8月2日 ,德军出兵中立国卢森堡 ,以取得卢森堡的铁路网。8月3日,德军对比利时不宣而战。至8月9日,德军成功攻占比利时全境 ,并在驱逐在比利时境内的法军回法国境内 。8月21日,德军分兵五路攻向法国北部,法军失守 ,被逼后撤。9月3日,德军已进逼巴黎,法国政府被逼撤退至波尔多。

上海再添2条轨交!

上海新增的两条轨交快线为松江快线和嘉定快线 ,旨在缓解9号线和11号线的长期拥挤问题,并通过高速化设计重构城市空间格局 。以下是具体信息:松江快线:破解9号线拥堵难题线路定位:连接松江新城与徐汇中心城的市域快线,主支线全长约50公里。

上海第二条新建市域铁路“嘉闵线”预计今年上半年开工 ,共设15座车站,可与9条轨交线路换乘。线路概况:嘉闵线从闵行的银都路站至嘉定的城北路站,串联起闵行和嘉定两大区域 。换乘优势:与9条地铁换乘:嘉闵线规划可与多条地铁线路实现便捷换乘 ,极大提升跨区域出行效率。

车站设置:设置8座车站 ,分别为芳乐路站、徐乐北路站 、赵重公路站、华青路站、青浦新城站 、朱家角站、西岑站和水乡客厅站(站名均为暂命名)。换乘功能:可与轨道交通13号线、17号线等线路换乘 。

浦东将新添的轨交为机场联络线南站支线,该支线自三林南站引出,终到上海南站 ,近来即将启动前期研究工作。以下是详细介绍:项目背景与规划依据南站支线已纳入《长江三角洲地区交通运输更高质量一体化发展规划》,需开展技术方案研究。

建设规划及进展:R12轨交南枫线已纳入《长江三角洲地区多层次轨道交通规划》,计划2024年开工 。南枫线被列入2022年上海重大项目预备清单 ,奉贤线与南枫线均被列入国家发展和改革委员会印发的《长江三角洲地区多层次轨道交通规划》通知中,明确将在“〖Fourteen〗 、五”期间启动规划建设 。

上海将新增一条全长约42公里的嘉定快线轨交,连接嘉定新城与上海中心城区 ,嘉定段长约20公里,未来建成后从嘉定出发45分钟可直达市区。线路基本情况线路定位与走向:嘉定快线是连接嘉定新城与上海中心城区的重要轨道交通线路,旨在缓解11号线的客流压力 ,提升嘉定地区与市区的交通通达性。

上海24日新增本土“44+343 ”

022年5月24日0—24时,上海新增本土新冠肺炎确诊病例44例,无症状感染者343例 ,具体情况如下:本土确诊病例 总体情况:新增本土新冠肺炎确诊病例44例 ,含32例由既往无症状感染者转为确诊病例,新增治愈出院268例 。

月24日0-24时,31省区市新增本土确诊病例102例 、本土无症状感染者418例 ,具体分布情况如下:本土确诊病例(102例)上海:44例,含32例由无症状感染者转为确诊病例。北京:41例,含4例由无症状感染者转为确诊病例。天津:7例 ,含1例由无症状感染者转为确诊病例 。

022年3月31日0—24时,上海新增358例本土确诊病例和4144例本土无症状感染者,具体信息如下:本土确诊病例总数:358例 ,含20例由无症状感染者转为确诊病例,治愈出院12例。感染来源分类:隔离管控中发现:8例,均为闭环隔离管控人员 ,新冠病毒核酸检测结果异常,经复核及市级专家会诊后确诊。

3月22日:上海昨日新增31+865,明日地铁1〖叁〗、14号线部分站点停运限流_百度...

〖壹〗 、月22日上海新增本土确诊病例31例、无症状感染者865例,3月23日起地铁114号线部分站点暂停运营以应对疫情 。 以下是详细信息:新增病例数据3月21日(昨日) ,上海新增本土确诊病例31例、无症状感染者865例。

上海17日新增本土“3+14”

〖壹〗 、上海7月17日0—24时新增本土新冠肺炎确诊病例3例 ,无症状感染者14例,均在隔离管控中发现。具体信息如下:本土确诊病例 共3例,均在闭环隔离管控中发现 ,新冠病毒核酸检测结果异常,经疾控中心复核为阳性,经市级专家会诊后诊断为确诊病例 。居住地分布:病例病例2居住于闵行区。病例3居住于宝山区。

〖贰〗、022年7月10日0—24时 ,上海市新增本土新冠肺炎确诊病例6例和无症状感染者63例,具体情况如下:本土确诊病例:病例病例2居住于浦东新区 。病例3居住于徐汇区 。病例4居住于虹口区。病例5居住于杨浦区。病例6居住于闵行区 。均为闭环隔离管控人员,新冠病毒核酸检测结果异常 ,经疾控中心复核结果为阳性。

〖叁〗、本土确诊病例分布吉林792例,其中长春市604例 、吉林市175例、白城市10例、白山市2例 、四平市1例。上海268例,其中浦东新区204例、闵行区12例、黄浦区10例 、杨浦区10例 、徐汇区7例、松江区6例、普陀区4例 、虹口区4例、嘉定区4例、宝山区2例 、奉贤区2例、长宁区1例、静安区1例 、青浦区1例 。

上海地铁新增站点

徐汇区19号线:在徐汇区最南端设有一小段东西向线路。23号线一期:自闵行开发区站至上海体育场站 ,线路长20公里,设站22座,途经徐汇区。25号线:暂无官方公示具体线路 ,规划中 。26号线:暂无官方公示具体线路 ,规划中。长宁区15号线:起自顾村公园,止于紫竹高新区站,全长约43公里 ,设站30座,途经长宁区。

号线添新站点1)它是连接奉贤新城与市区的市域线,2023年12月开通首通段 ,从奉贤新城站到望园路站 。2)新增望园路站、金汇站、西渡站 、萧塘路站、奉贤新城站这5座车站。3)能填补奉贤南部轨道交通空白,还可实现与5号线换乘。13号线西延伸有新站1)2024年6月开通 。

上海2035地铁规划中,上海市中心7区新增的地铁线路情况如下:黄浦区新增14号线:东西走向 ,自浦东金桥至嘉定封浜,途径5区设31座车站,其中黄浦区共3个站点 ,分别是黄陂南路站、大世界站 、豫园站 。近来首列新车已抵沪,“孔雀蓝 ”车厢内景,通车后将缓解东西向客运压力。

上海地铁2号线2025年的站点有原有站点以及新增的蟠祥路·国家会计学院站 ,线路西延伸段已能开通。线路整体情况1)2号线是东西向骨干线路 ,从浦东世界机场站出发,到蟠祥路·国家会计学院站(西延伸段已通过安全评估,近期打算开通) 。2)西延伸段全长大概67公里 ,全线都用地下敷设方式。

标签:上海新增

相关推荐

  • d3d11.dll下载(d3dx932dll)

    d3d11.dll下载(d3dx932dll)

    win7系统修复d3d11.dll文件的详细方法〖壹〗、步骤一:下载修复文件首先,点击前往可靠的下载平台,找到并下载对应版本的d3d1dll文件。下载完成后,打开压缩包,找到那个关键的dll文件。步骤二:文件复制与安装右键点击d3d1dll,选取“复制”或“移动”,将其移动到系统文件夹“C:\Windows\System32”。〖贰〗、d3d1dll丢...

    2026/04/17
  • Hims  Hers股价周四上涨:监管突破助推

    Hims Hers股价周四上涨:监管突破助推

      Hims&HersHealth(HIMS)股价周四上涨约7%。此前,小罗伯特·F·肯尼迪表示,美国食品药品监督管理局(FDA)正在考虑调整对肽类药物的限制,此举可能缓解这家远程医疗公司面临的部分监管压力。  肯尼迪表示,FDA正在考虑将12种肽类药物从二级限制清单中移除。他补充说,另有7种肽类药物将于7月接受审查,预计在2027年2月之前...

    2026/04/17
  • 【爱情海洋,爱情海洋歌曲SHE】

    【爱情海洋,爱情海洋歌曲SHE】

    ‘‘爱情的海洋’’的真实含义是什么?〖壹〗、爱情的思考和感悟。《那片海》是一首歌曲,由韩红演唱。歌曲中的“那片海”象征着爱情的海洋,它曾经是如此的广阔和深邃,但现在却只剩下了回忆和伤痛,表达了对爱情的思考和感悟。〖贰〗、爱,是深藏在灵魂深处的情感,是两个个体间的强烈依恋、亲近与向往。它包含了无私的奉献与全力以赴,是情感的激荡,也是欲望的细腻对比。爱情,由爱...

    2026/04/17
  • 两个爸爸下载/两个爸爸在哪个网站看

    两个爸爸下载/两个爸爸在哪个网站看

    我有两个爸爸小说txt全集免费下载内容预览:正文第一章(二)新一周的工作又开始了,但是在这栋大厦里却上演着不寻常的事情。陶阳、边军,照常上班但是陶阳却有了新任务?什么呢?依照老妈的说法借助乐彤去追李欣芯。按说他俩认识的时间并不长这种做法可行吗?李欣芯是一个什么态度呢?乐彤会帮陶阳这个忙吗?一切都是未知数!陶阳仍旧照常来上班,新生活新气象。我的两个爸爸t...

    2026/04/17
  • 【qq空间登录,空间登录入口】

    【qq空间登录,空间登录入口】

    qq空间电脑版登录入口首先我们打开QQ浏览器,在百度里面输入“QQ空间”并且点击搜索;搜出结果找到带有“官方”标识的链接点击进入QQ空间的登录页面;进入QQ空间登录页面后,在浏览器上方网址的显示区域里就是QQ空间电脑版的网址了,为:https://qzone.qq.com/;之后我们进入账号以及密码的输入或者是用手机QQ扫码登录即可进入QQ空间。QQ空间电...

    2026/04/17
  • 【《凡人修仙传》动漫,凡人修仙传动漫全集完整版】

    【《凡人修仙传》动漫,凡人修仙传动漫全集完整版】

    《凡人修仙传》再遭群嘲,这部动画中有哪些槽点?《凡人修仙传》重制版引发争议,但重制实为作品长远发展的必要举措。《凡人修仙传》重制版开播后差评不断,主要源于重制意义不足、更新模式欠佳、重制效果未达预期三大槽点,但重制第一季对吸引新观众、提升作品整体质量意义重大,符合当下动漫行业发展趋势。《凡人修仙传》再遭群嘲,这部动画中有哪些槽点?有人曾以动漫在油管的热度为...

  • 姐姐的朋友5有翻译怎样免费观看(姐姐的朋友5在线观看中汉字)

    姐姐的朋友5有翻译怎样免费观看(姐姐的朋友5在线观看中汉字)

    有姐姐真好的朋友圈短句?〖壹〗、有姐姐太幸福了,不仅天天蹭饭,而且还特别好吃。所以有姐姐真的是一件特别幸福的事情,只想跟我的姐姐说一声谢谢。每年过年都想有个姐姐,这样过年的家务就不用我自己干了,擦地板可太累了。男人都想有个姐姐,能疼弟弟,女人都想有个哥哥替自己出头,所以做好都如意!幸福的小呵好像什么都有。〖贰〗、拥有姐姐真是太幸福了,不仅每天都有美味的蹭饭...

  • 【363电影网,363电影网怎么下载】

    【363电影网,363电影网怎么下载】

    午夜心跳在西安哪个电影院能看除了钟楼电影院,大明宫世界影城和高新万达影城也是西安观众观看《午夜心跳》的不错选取。大明宫世界影城位于大明宫国家遗址公园内,环境优雅,设施先进,是西安市民休闲娱乐的好去处。高新万达影城则位于高新技术产业开发区,交通便利,周边商业配套完善,为观众提供了便捷的观影体验。午夜心跳在西安的多个电影院都有放映,包括但不限于大唐不夜城影城、...

    2026/04/17
  • 【两个人干一个人,两个人干一个人的工作叫什么】

    【两个人干一个人,两个人干一个人的工作叫什么】

    能不能实现两个人同时进入一个人的身体内?从现实科学角度来说,两个人同时进入一个身体内不可能实现。人类的身体结构设计是为单一意识服务的,大脑神经元网络和神经系统的运作机制只允许一个“控制中枢”存在。即便是医学上的连体双胞胎,虽然共用部分器官,仍然保留独立的大脑和人格。从生物学角度看,人体结构无法让两个完整成年人同时进入体内。这里主要涉及生理结构限制和安全...

  • 黄金费用整体走势(黄金 金价走势)

    黄金费用整体走势(黄金 金价走势)

    黄金十年的走势〖壹〗、黄金在2025-2035年这十年间整体呈现出“长期趋势性上涨+短期周期性波动”的特征,走势可分为两个阶段。2025-2030年为加速上行期货币政策宽松方面:美联储以及全球央行纷纷进入降息周期,使得实际利率趋于负值,这极大地降低了黄金的持有成本。〖贰〗、近十年黄金费用走势回顾1)整体趋势是从2015年约100元/克(人民币...

返回顶部