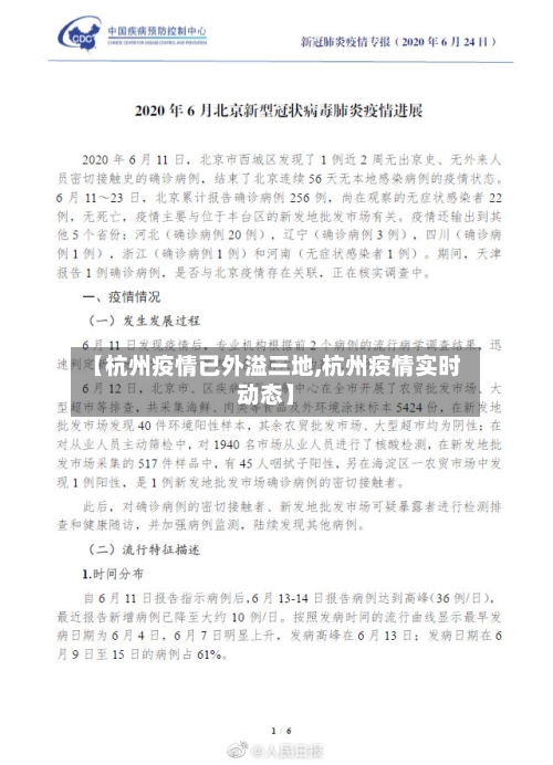
杭州顺丰多人确诊,此次杭州快递疫情缘何而起?是否有外溢风险?
近来杭州顺丰已经有49人确诊 ,当地疫情防控负责人表示此次疫情的溯源工作已经开展根据近来关联病例流调轨迹分析可知,此次疫情是由于收寄境外污染物品导致的,通过物传人 、人传人散播开来 ,近来这次的疫情已经外溢到湖州市、嘉兴市、遵义市,外溢的病例皆为顺丰工作人员 。

杭州顺丰速运余杭中转场疫情已导致49名工作人员确诊,并存在外溢至社区及多地的风险 ,较大可能由境外物品引发感染。 具体分析如下:疫情规模与传播链截至3月13日8时,杭州本轮疫情累计报告确诊病例52例,其中44例集中在余杭区,且49例确诊病例为顺丰速运余杭中转场工作人员。

杭州顺丰余杭中转场已有49人确诊 ,主要因该中转场发生聚集性疫情,病毒通过工作环境 、人员密集接触等途径快速传播,并已外溢至湖州德清、嘉兴海宁和贵州遵义三地 。疫情发展情况3月9日 ,杭州新增1例新冠肺炎确诊病例,在顺丰速运余杭中转场工作。


国家卫健委:杭州,宁波基本得到控制!关于元旦春节,最新通知来了...
国家卫健委表示浙江绍兴疫情发展态势趋缓,疫情外溢风险降低 ,浙江宁波、杭州等地疫情基本得到控制。关于元旦春节,多部门发通知要求加强疫情防控,一旦发生疫情第一时间阻断蔓延 。当前全国疫情形势 近来全国疫情形势总体平稳。内蒙古满洲里关联疫情已基本控制。浙江绍兴疫情发展态势趋缓 ,疫情外溢风险降低。
当前疫情形势对春节出行的影响全球疫情压力:全球新冠肺炎确诊病例连续8周增长,77个国家和地区报告了奥密克戎变异株,我国外防输入压力持续增大 。国内疫情特征:近期国内疫情呈局部散发和规模聚集性并存的特征。内蒙古满洲里疫情社区传播风险基本得到控制 ,进入收尾期。
杭州2022年1月26日开始的这波疫情在初期得到及时控制,后续能否回家过年需结合疫情发展及防控政策综合判断 。疫情控制情况2022年1月26日前后,杭州拱墅区出现本土确诊病例,与境外输入关联。
国家卫健委在1月22日的国务院联防联控机制新闻发布会上明确 ,春节临近人员返乡,各地需分类 、分区精准落实防控措施,防止政策执行简单化、一刀切及层层加码。 以下为发布会核心内容梳理:返乡政策核心要求精准防控:针对不同风险区域返乡群众 ,需分类分区落实防控措施,避免“一刀切”式管理 。
国家卫健委发布的《关于开展全面提升医疗质量行动(2023 - 2025年)的通知》,对未来三年医疗器械市场产生了多方面影响 ,具体如下:强化器械管理,倒逼企业升级管理范围与措施:该行动辐射全国所有二级以上医疗机构,自今年6月起正式实施。
人口流动风险与免疫力基础:国家卫健委专家梁万年指出 ,元旦春节人口流动确实存在风险(如接触频繁),但当前人群已具备一定免疫力,且本土基本无传染源存在。这一判断为人员流动提供了一定科学依据 ,但需结合具体风险研判 。
一般大家会怎么查快递物流?
通过快递公司官方网站查询 大部分快递公司都有自己的官方网站,提供物流查询服务。寄出物品后,快递公司会给出物流单号,你可以通过这个单号去快递公司官方网站查询。打开官方网站 ,找到物流查询或查件等相关选项,输入物流单号,即可查询物品的最新物流信息 。
通过快递单号查询 这是最直接且常用的方法。首先 ,你需要获取到快递单号,这通常会在寄件人寄出包裹后通过短信、邮件或社交媒体等方式告知你。
要查询别人寄出的快递物流信息,通常可以通过以下几种方式:使用快递单号查询、通过快递公司官方网站或APP查询 、联系快递公司客服查询 ,或者利用第三方物流查询平台。首先,如果你有快递单号,这是最直接也最常用的查询方式 。快递单号是每个快递包裹的唯一标识 ,通常由一串数字或字母组成。
确诊113例,含10名婴幼儿!这一地疫情迎拐点
〖壹〗、杭州累计报告确诊病例113例,其中包括10名婴幼儿,近来疫情已出现拐点 ,实现社区清零。以下是详细情况:疫情概况自1月26日杭州市报告本土确诊病例以来,截至2月3日,累计报告确诊病例113例 。病例分布:滨江区50例,富阳区44例 ,萧山区14例,拱墅区和上城区各2例,西湖区1例。
〖贰〗、瑞德西韦的临床效果在最新的芝加哥大学3期临床试验中得到了显著体现 ,大多数患者的发烧和呼吸道症状迅速好转,并在不到一周的时间内出院。这一结果直接证明了瑞德西韦的疗效喜人,为全球抗击疫情带来了新的希望 。
〖叁〗 、新增出院113例 ,其中:武汉市63例、黄石市7例、十堰市5例 、襄阳市3例、荆州市9例、荆门市5例 、鄂州市2例、孝感市3例、黄冈市10例 、咸宁市1例、恩施州4例、天门市1例。
祁东县关于加强快递物流疫情防控工作的通知
〖壹〗、祁东县关于加强快递物流疫情防控工作的通知近期,国内疫情呈现点多 、面广、频发的态势,高中风险地区不断增加 ,确诊病例和无症状感染者急剧上升,德尔塔和奥密克戎变异株叠加。3月9日,杭州市发现顺丰工作人员被确诊为新冠肺炎病例 ,环境检测核酸多点阳性 。
〖贰〗、关于强化祁东县城区疫情防控工作的通告近阶段,祁东县外防输入压力持续加大,为切实降低疫情扩散风险,最大限度保障人民群众身体健康和生命安全 ,经研究,决定在祁东县城区实行如下防控措施。现就有关事项通告如下:减少人员流动聚集。
〖叁〗 、尽快接种新冠疫苗 。接种新冠病毒疫苗是近来预防控制新冠肺炎疫情最有效的手段,通过接种疫苗能够有效的降低人群感染新冠肺炎的风险。
〖肆〗、造成不良社会影响。为做好疫情联防联控 ,在此,祁东县委网信办特向全县各网站、新媒体 、自媒体从业者,广大网友发出如下倡议:对网络信息要仔细辨别、认真判断 ,要从官方途径了解疫情信息,正确解读疫情防控指挥部通知通告内容。不做空穴来风、无中生有的臆测 、推想,不编造、制作虚假新闻、虚假信息 。
〖伍〗 、祁东县人民医院关于“疫情防控 ”的相关公告尊敬的各位患者及家属:为进一步落实疫情防控要求 ,切实做好现阶段疫情防控工作,最大限度保障患者、陪护及医务人员安全,结合医院实际情况 ,祁东县人民医院将继续实行全面禁止探视规定。
〖陆〗、关于办健康证执行预约错峰体检的公告全县相关行业从业人员:近来,我省新冠肺炎疫情趋于严峻,为解决相关行业从业人员预防性健康体检需求,经县卫生健康局同意 ,祁东县疾病预防控制中心自2022年3月22日起实行预防性健康体检错峰检查制度。
杭州捉“鬼”!
〖壹〗、杭州出现的这对母女因一系列反常行为引发众怒,已被立案调查,其行为疑似刻意隐瞒行程 、制造病毒传播链 ,需警惕此类“专业传毒者 ”并依法严惩 。
〖贰〗、故事背景 《风声》的故事发生在1942年的杭州,但并非聚焦于凶宅捉“鬼”的诡异事件,而是围绕汪伪政府的机要单位剿匪司令部发现共产党卧底“老鬼”的紧张局势展开。这个卧底的存在严重威胁到了汪伪政府的安全 ,因此特务们展开了一场惊心动魄的捉“鬼 ”行动。
〖叁〗、近来杭州的鬼屋主要集中在天阳明珠商业中心 、西湖文化广场和西溪地块附近,以明珠商业中心为例,就有5家和鬼屋有关的体验馆 。
〖肆〗、杭州有以下两个较为知名的鬼屋地点:宋城鬼屋:位置:位于杭州宋城景区内。特点:宋城鬼屋以其精心设计的恐怖场景和逼真的特效而闻名 ,能够给游客带来极致的惊悚体验。滨江垃圾街鬼屋:位置:位于杭州市滨江区,具体位置可能需要根据实际情况寻找 。
〖伍〗、鬼屋吓人程度:真人扮演:杭州乐园的鬼屋内有真人的工作人员假扮鬼来吓人,他们可能会突然冲出来 ,给游客带来惊喜(或惊吓)。多种恐怖元素:部分鬼屋如“恐怖战场”结合了多种恐怖元素,如头顶 、脚下的惊吓,还有吹风、打雷、下雨等音效,甚至有鬼来抓脚等互动环节 ,增加了恐怖体验。









