成都今日限行尾号/明日限行尾号查询

成都今日限行尾号?

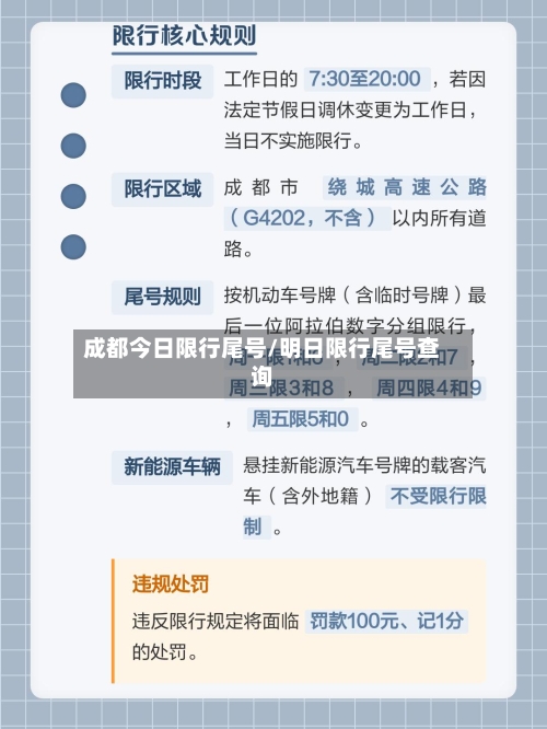
〖壹〗 、成都工作日限号时间为7:30至20:00,节假日及周末无尾号限行措施。以下是详细规则:限行时间范围仅针对工作日实施 ,每天限行时段为7:30-20:00;若成都市启动重污染天气应急预案(如橙色、红色预警),限行时间可能延长至24:00或调整,需以官方最新发布的预警通知为准 。

成都今日限行尾号/明日限行尾号查询-第1张图片

〖贰〗、各日限行尾号 4月1日(周三):限行尾号3和84月2日(周四):限行尾号4和94月3日(周五):限行尾号5和0若机动车尾号为字母 ,以最后一位数字作为限行判断依据(如尾号“川A·123X ”按“3”判断)。

成都今日限行尾号/明日限行尾号查询-第2张图片

〖叁〗 、026年4月3日(周五)成都已恢复常规尾号限行措施,春假期间(2026年2月7日至3月3日)不限行。结合当前时间及成都限行政策,具体说明如下:限行时间工作日7:30-20:00(节假日除外) 。2026年4月3日为周五 ,属于工作日且非节假日 ,需执行限行时间。

〖肆〗、成都2026年春假期间(2026年2月7日至3月3日元宵节)不限号,3月4日起已恢复常规尾号限行措施 春假期间限行政策2026年成都春假及元宵节假期(2月7日-3月3日)期间,不限号。

〖伍〗、今天成都限行尾号是3和8 。限行规则:根据成都市的限行规定 ,每周的工作日会对应不同的尾号限行 。今日限行:由于今天是星期三,根据限行规则,限行尾号为3和8的车辆。注意事项:请驾驶对应尾号车辆的市民注意遵守限行规定 ,避免违规出行带来的不必要的麻烦。

〖陆〗 、成都限行规则如下:在工作日的7:30 - 20:00,绕城高速(G4202)以内道路实施限行 。限行车辆包括川A 、川G及外地蓝牌小客车,按照尾号限行 ,具体限行安排为周一限尾号1和周二限尾号2和周三限尾号3和周四限尾号4和周五限尾号5和0,而周末及调休工作日不限行。

成都春假限号吗

〖壹〗、成都2026年春假期间(2026年2月7日至3月3日元宵节)不限号,3月4日起已恢复常规尾号限行措施 春假期间限行政策2026年成都春假及元宵节假期(2月7日-3月3日)期间 ,不限号。

〖贰〗、成都学生春假期间是否限号,需结合春假具体日期判断 核心限行判断逻辑成都学生春假由学校自主安排,限行规则需结合春假包含的日期类型判断:若春假包含工作日(星期一到星期五 ,非调休补班日):需按常规尾号限行规则执行;若春假为周末 、法定节假日或调休补班日:当日不限行 。

〖叁〗、成都春假(4月1日-3日)期间正常实施机动车尾号限行 ,具体规则如下:限行时间春假期间(4月1日-3日)为工作日(周三至周五),限行时间与工作日一致,为7:30-20:00。需注意:法定节假日调休形成的工作日 ,仍按工作日限行规则执行,无特殊豁免。

〖肆〗、成都没有“春假”这一法定节假日,若您指的是部分单位/学校的春假 ,需结合假期具体日期是否为工作日(含调休上班日)判断是否限号 。

成都今日限行尾号是多少

成都工作日限号时间为7:30至20:00,节假日及周末无尾号限行措施。以下是详细规则:限行时间范围仅针对工作日实施,每天限行时段为7:30-20:00;若成都市启动重污染天气应急预案(如橙色 、红色预警) ,限行时间可能延长至24:00或调整,需以官方最新发布的预警通知为准。

今天成都限行尾号是3和8 。限行规则:根据成都市的限行规定,每周的工作日会对应不同的尾号限行。今日限行:由于今天是星期三 ,根据限行规则,限行尾号为3和8的车辆。注意事项:请驾驶对应尾号车辆的市民注意遵守限行规定,避免违规出行带来的不必要的麻烦 。

今日成都限行尾号需根据具体星期几来确定:星期一:限行尾号为1和6 。星期二:限行尾号为2和7。星期三:限行尾号为3和8。星期四:限行尾号为4和9 。星期五:限行尾号为5和0。注意:周末不限号。由于问题中未指明具体是周几 ,因此请根据实际日期对照上述限行规则确定今日限行尾号 。

成都尾号限行时间及尾号限行区域 工作日的7:30—20:00 , 二环路(含二环高架路和底层道路)与三环路(含)之间区域内所有道路。

成都今日限号限行车尾号需根据今天是星期几来确定:如果今天是星期一,那么限行的车尾号为1和6。如果今天是星期二,那么限行的车尾号为2和7 。如果今天是星期三 ,那么限行的车尾号为3和8。如果今天是星期四,那么限行的车尾号为4和9。如果今天是星期五,那么限行的车尾号为5和0 。

成都春假限号吗?

成都2026年春假期间(2026年2月7日至3月3日元宵节)不限号 ,3月4日起已恢复常规尾号限行措施 春假期间限行政策2026年成都春假及元宵节假期(2月7日-3月3日)期间,不限号。

成都没有“春假 ”这一法定节假日,若您指的是部分单位/学校的春假 ,需结合假期具体日期是否为工作日(含调休上班日)判断是否限号。

成都学生春假期间是否限号,需结合春假具体日期判断 核心限行判断逻辑成都学生春假由学校自主安排,限行规则需结合春假包含的日期类型判断:若春假包含工作日(星期一到星期五 ,非调休补班日):需按常规尾号限行规则执行;若春假为周末、法定节假日或调休补班日:当日不限行 。

成都春假(4月1日-3日)期间正常实施机动车尾号限行,具体规则如下:限行时间春假期间(4月1日-3日)为工作日(周三至周五),限行时间与工作日一致 ,为7:30-20:00 。需注意:法定节假日调休形成的工作日 ,仍按工作日限行规则执行,无特殊豁免。

成都今日限号限行车尾号是多少

〖壹〗、成都工作日限号时间为7:30至20:00,节假日及周末无尾号限行措施。以下是详细规则:限行时间范围仅针对工作日实施 ,每天限行时段为7:30-20:00;若成都市启动重污染天气应急预案(如橙色 、红色预警),限行时间可能延长至24:00或调整,需以官方最新发布的预警通知为准 。

〖贰〗、“尾号限行”时间:工作日7:30至20:00。“尾号限行”范围:成都市绕城高速公路(G4202)(不含)以内所有道路。“尾号限行 ”车辆:所有“川A ”“川G”及外地籍小型、微型载客汽车 。

〖叁〗 、成都限号违规处罚为驾驶证记1分、罚款100元。成都限行规则如下:在工作日的7:30 - 20:00 ,绕城高速(G4202)以内道路实施限行。

〖肆〗、成都今日限号限行车尾号需根据今天是星期几来确定:如果今天是星期一,那么限行的车尾号为1和6 。如果今天是星期二,那么限行的车尾号为2和7。如果今天是星期三 ,那么限行的车尾号为3和8。如果今天是星期四,那么限行的车尾号为4和9 。如果今天是星期五,那么限行的车尾号为5和0。

〖伍〗 、今日成都限行尾号需根据具体星期几来确定:星期一:限行尾号为1和6。星期二:限行尾号为2和7 。星期三:限行尾号为3和8 。星期四:限行尾号为4和9。星期五:限行尾号为5和0。注意:周末不限号 。由于问题中未指明具体是周几 ,因此请根据实际日期对照上述限行规则确定今日限行尾号。

〖陆〗 、本地车:今日限行尾号(9月26日,周二):2和7。明日限行尾号(9月27日,周三):3和8 。限行时间:2023年02月19日至2023年07月21日、2023年08月11日起 ,工作日07:30至20:00(节假日除外)。外地车:今日限行尾号(9月26日 ,周二):2和7。

今天成都限行尾号是多少

〖壹〗、今天成都限行尾号是3和8 。限行规则:根据成都市的限行规定,每周的工作日会对应不同的尾号限行。今日限行:由于今天是星期三,根据限行规则 ,限行尾号为3和8的车辆。注意事项:请驾驶对应尾号车辆的市民注意遵守限行规定,避免违规出行带来的不必要的麻烦 。

〖贰〗 、今天成都的限行尾号为27。从9月30日工作日星期二开始,限行尾号为27。从10月1日到10月7日国庆假期 ,限行尾号为1 。从10月8日到10月10日工作日,按规定限行,限行尾号为3 。特别提醒的是 ,10月11日与10月7日(星期二)工作日调整为限行尾号16,请特别注意这一变化。

〖叁〗、“成都尾号限行”规则 (一)上述限行车辆按照机动车号牌(含临时号牌)的最后一位阿拉伯数字分为五组,星期一限尾 号“1 ”和“6” ,星期二限尾号“2”和“7 ”;星期三限尾号“3”和“8”;星期四限尾号“4 ”和“9 ”;星期五限尾号“5”和“0 ”。

〖肆〗、今天是星期二,限行2和7 。星期一:限行6号;星期二:限行7号;星期三:限行8号;星期四:限行9号;星期五:限行0号。周周日不限号。

〖伍〗 、在成都市,车辆限行规则根据尾号进行划分 。周一的限行尾号是1和6 ,周二则是2和7 ,周三限行尾号为3和8,周四的限制是4和9,而周五则限行尾号5和0。这一政策旨在缓解城市交通拥堵 ,减少汽车尾气排放,保护环境。值得注意的是,限行措施不仅适用于私家车 ,还包括了商务车等 。

相关推荐

  • 国储棉最新费用(国储棉是几级棉花)

    国储棉最新费用(国储棉是几级棉花)

    国储棉花的数量如何影响市场供需?这种影响如何进行了解和分析?_百度...国储棉花数量通过调节市场供应直接影响供需平衡,进而影响费用和产业稳定,其影响可通过官方数据、种植产量、需求变化及世界市场动态等多维度分析。行业组织政策:行业组织制定的相关标准和规范,会影响棉花的生产和流通。比如,行业组织提高棉花质量标准,可能导致部分不符合标准的棉花供应减少,从而影响费...

  • 不二神探电影完整版(不二神探电影完整版免费观看)

    不二神探电影完整版(不二神探电影完整版免费观看)

    不二神探电影剧情在短短数日之内,全城被三起神秘的微笑杀人案震惊。青年警探、警局中的幽默人物王不二(文章饰)在调查过程中,凭借敏锐的洞察力断定这是一系列连环谋杀案,他与搭档黄非红(李连杰饰)的紧张刺激的“追凶”之旅就此开启。黄非红虽然在外人看来经常出错,实则深藏不露,关键时刻总能化险为夷,为王不二提供关键援助。《不二神探》电影剧情如下:案件背景:在短短数日之...

  • 【大豆行情最新消息,大豆行情走势今日】

    【大豆行情最新消息,大豆行情走势今日】

    2026年2月大豆期货行情走势如何〖壹〗、026年2月大豆期货行情呈现内外盘同步上涨态势,其中外盘美豆涨幅显著高于国内。〖贰〗、026年2月底大豆行情整体呈现国内稳中偏强、世界震荡回升的特点。国内市场表现现货费用:东北产区35%蛋白商品豆报价维持在3元/斤以上,优质豆源供应偏紧支撑费用。春节后涨势虽放缓,但基层余粮持续减少形成底部支撑。〖叁〗、026年2...

  • 今日纸浆费用最新行情/今日纸浆最新报价

    今日纸浆费用最新行情/今日纸浆最新报价

    2024-1-24行情分析:黑色、油脂缩量上涨,纸浆震荡上行024年1月24日行情分析显示,黑色系、油脂板块呈现缩量上涨,纸浆震荡上行,具体品种表现如下:黑色系:螺纹钢与铁矿反弹,空头力量减弱但需求有限RB2405(螺纹钢)技术形态:日线级别从震荡区间下边界启动上涨波段,收盘为减仓缩量阳线,光头阳线突破中间压力位,上行空间打开。大盘行情分析:2020年12...

  • 【渔乡春色,渔乡春夜之母爱纵横】

    【渔乡春色,渔乡春夜之母爱纵横】

    描写初春的诗词名句《初春小雨》作者:唐·韩愈名句:天街小雨润如酥,草色遥看近却无。最是一年春好处,绝胜烟柳满皇都。《春郊》作者:唐·钱起名句:东风好作阳和使,逢草逢花报发生。《岁晚还京台望城阙成口号先赠交亲》作者:唐·卢僎名句:风弱知催柳,林青觉待花。《初春》作者:唐·王绩名句:春来日渐长,醉客喜年光。以下是七首唯美的春日诗词名句:《春光好》五代·和凝...

    2026/04/17
  • 【1月份肉行情分析,1月份猪肉费用全国】

    【1月份肉行情分析,1月份猪肉费用全国】

    明年1月各地生猪费用行情怎么样〖壹〗、月12日均价微涨至163元/公斤,最低价127元/公斤(东北地区),比较高价143元/公斤(西南地区)。〖贰〗、月末典型报价1月26日瘦肉型生猪报价中,广东10-18元/公斤处于高位区间,云南19-13元/公斤表现偏低,但需注意这是局部市场成交价,非全省均价。〖叁〗、据农业农村部监测数据,1月第1周全国生猪均价达到每公...

  • 富远行情账户密码/富远行情期货软件下载

    富远行情账户密码/富远行情期货软件下载

    电子汇出是什么意思(银行卡电子汇出南华期货富远行情是什么意思)_百度...电子汇出是指企业或个人通过银行将货款或资金以电子形式(如电报、电传或SWIFT系统)汇给收款方的一种结算方式。具体到“银行卡电子汇出南华期货富远行情”这一表述,可能涉及以下几个方面的理解:银行卡电子汇出:指的是使用银行卡作为支付工具,通过银行的电子渠道(如网银、手机银行等)将资金以电...

  • 七国集团财长呼吁采取措施限制中东冲突对全球经济造成的损失

    七国集团财长呼吁采取措施限制中东冲突对全球经济造成的损失

    专题:A股结构性牛市判断未变短期波动不惧  七国集团财长周四表示,必须尽快限制中东旷日持久的冲突对全球经济造成的损失,并“重申迫切需要朝着持久和平迈进”。  这场冲突是七国集团财长和央行行长在华盛顿举行的IMF和世界银行春季会议间隙讨论的三大关键议题之一。  据今年担任七国集团轮值主席国的法国财政部发表的声明,他们还讨论了保障关键矿产的供应链,以及支...

    2026/04/17
  • 【今时之欲完整版在线观看,今时之学】

    【今时之欲完整版在线观看,今时之学】

    今时之欲365天大佬第二季哪里可以看Netflix、多多视频。通过查询相关信息显示,《今时之欲365天大佬》第二季可以在Netflix、多多视频看。都与其签订了版权协议。《黑帮大佬和我的365日》的第二季《365天:今时之欲》(365Days:ThisDay)上映时间是2022年4月27日。《黑帮大佬和我的365日》又名:《365dni》,在百度和多多视频...

  • 下巴整容(做下巴哪种最安全永久)

    下巴整容(做下巴哪种最安全永久)

    做下巴多少钱大概〖壹〗、下巴整形手术的费用大概在3000~25000元,具体费用受以下因素影响:手术方法注射隆下巴:通过注射填充材料(如玻尿酸、自体脂肪)改善下巴形态,费用相对较低,通常在3000~8000元之间,具体取决于填充材料类型和注射量。〖贰〗、做假体的隆下巴微调手术费用一般在8000元到18000元之间,具体费用受以下因素影响:假体材料市场上常...

    2026/04/17
返回顶部