沈阳新增本土确诊1例/沈阳新增确诊病例323例

9月8日沈阳3例是社会面的吗

〖壹〗、月8日沈阳3例不是社会面的 。2022年9月8日0时至24时,沈阳市新增1例本土新冠肺炎确诊病例 ,新增1例本土新冠病毒无症状感染者 ,均系密切接触者在隔离期间例行核酸检测发现,无社会面轨迹 。

沈阳新增本土确诊1例/沈阳新增确诊病例323例-第1张图片

〖贰〗 、年3月8日上午9时3分,在沈阳街头 ,几名从银行取回工资款的员工还未走下汽车,就遭到三名蒙面歹徒的持枪抢劫。伴随着枪声,取款员工倒在血泊中 ,十几万工资款被瞬间抢走,整个抢劫过程不过一分十几秒。这起案件因其作案手段之残忍 、抢劫金额之巨大,迅速震惊了全国 ,被称为“八 ”大案 。

沈阳新增本土确诊1例/沈阳新增确诊病例323例-第2张图片

〖叁〗、月9日0时至15时,北京新增本土新冠肺炎病毒感染者14例,均为隔离观察人员 ,未发现社会面外溢情况,两起学校疫情总体可控。新增感染者情况 当日0时至15时新增的14例本土感染者均为隔离观察人员,其中海淀区8例、昌平区6例 ,临床分型均为轻型。

沈阳新增本土确诊1例/沈阳新增确诊病例323例-第3张图片

沈阳什么时候可以复课

〖壹〗 、026年沈阳大学寒假时间为1月12日至3月1日 ,3月2日复课 。在2026年,沈阳大学的学生们将迎来一个相对较长的寒假。从1月12日开始,学生们正式开启寒假模式 ,他们可以利用这段时间进行充分的休息和调整,缓解一学期以来的学习压力。

〖贰〗、一般来说,东北地区的中小学和中等职业学校通常在寒假结束后的春季开学 。根据公开发布的信息 ,像吉林和长春等地的中小学,开学时间定在了2025年2月24日。但也有一些地方,如辽宁的一些城市 ,中小学的开学时间会稍晚一些,例如沈阳、大连 、丹东、本溪等地的中小学学生是在2025年3月3日开学。

〖叁〗、沈阳市教育局发布通知,自2月14日起符合标准的校外培训机构可恢复线下教学 ,2月18日起符合条件的幼儿园可恢复开园 。校外培训机构复课安排自2月14日起,经各区 、县(市)检查并符合复课标准的中小学校外培训机构,可恢复线下教育教学活动。

〖肆〗、教育部未统一要求所有高校4月1日起复课 ,但部分地区高校已明确复课时间 ,同时有4所高校官宣扩招。部分地区高校复课时间安排根据教育部相关负责人介绍及各地通知,部分地区高校复课时间安排如下:青海省:4月1日起陆续开始大学生复课 。新疆维吾尔自治区:从4月8日开始,高校陆续复课 。

沈阳浑南区有确诊病例吗

〖壹〗、有。2022年8月30日0时至24时 ,我市报告新增1例新冠肺炎确诊病例,系之前报告的无症状感染者转归,新增1例本土新冠病毒无症状感染者。沈阳是辽宁省的省会 ,位于中国东北地区南部,辽宁省的中部,是东北地区的经济 、文化、交通和商贸中心 ,是中国的工业重镇和历史文化名城 。

〖贰〗、沈阳浑南区不是风险区。通过查询相关资料,浑南区截止2022年11月10日13时,浑南暂无高中低风险地区 ,全域都是常态化防控区域新增确诊病例为0,没有疫情不是风险区。

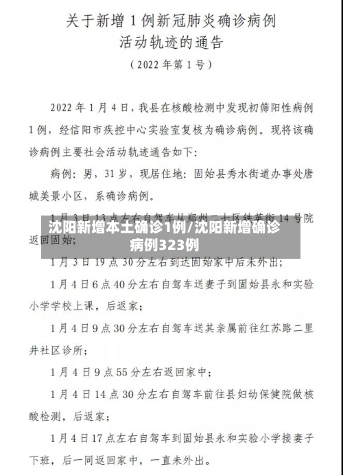
〖叁〗 、月13日在家未外出 。5月14日15时30分到沈阳站接亲属并陪同至北部战区总医院和平分院急诊科就诊;19时08分在李先生牛肉面大王(腾飞二街店)就餐。5月15日接受主动筛查核酸检测结果为阳性,转运沈阳市第六人民医院隔离治疗。

4.18熔断午报

〖壹〗 、截止到今日上午12:00 ,4月18日熔断午报情况如下:LH720(法兰克福-沈阳)相关情况4月17日沈阳新增1例 ,或来自4月12日LH720航班 。该航班近来累计7-9人感染,若确诊人数达到10人,将触发熔断机制 ,导致6月14日和6月21日的航班被取消。

〖贰〗、月1日熔断午报核心信息如下:近期航班取消情况CA912(斯德哥尔摩-西安):4月10日航班取消。CA738(华沙-太原):4月8日航班取消 。MU570(巴黎-太原):4月10/17/24日、5月1日航班均取消(与预警重合,应是被熔断)。CA404(新加坡-成都):4月6/13日航班取消(与预警重合,应是被熔断)。

〖叁〗 、月20日熔断午报核心信息如下:近期航班调整与取消情况OS75(维也纳-上海):4月22日航班临时取消 。法兰克福-重庆(4月22日):航班开始踢人(可能减少乘客或调整登机规则) 。HU492(布鲁塞尔-西安):4月30日航班取消。JD430(里斯本-西安):4月30日航班取消。

湖北省疾控中心关于辽宁沈阳新增病例的紧急提示(5月16日)

湖北疾控2021年5月15日0时至19时 ,沈阳市新增1例本土新冠肺炎确诊病例,该病例曾于5月3日前往营口市鲅鱼圈旅游,5月5日自驾返沈 ,5月15日被诊断为新冠肺炎确诊病例 。5月15日,辽宁省将沈阳市和平区文艺路艺园小区划定为中风险地区,其流行病学调查及密接排查工作正在进行中。

北京市、四川省达州市、吉林省白山市 、天津市报告多例确诊病例和无症状感染者湖北省疾病预防控制中心紧急提示5月16日 ,北京市海淀区和丰台区、四川省达州市、吉林省白山市 、天津市北辰区和东丽区报告新增多例新冠肺炎确诊病例和无症状感染者。

月8日,陕西省西安市报告1例经临床专家组会诊确诊的猴痘病毒感染病例,近来患者正在隔离治疗 ,情况稳定 。 以下为详细信息及山西省疾病预防控制中心发布的健康提示:近期猴痘病例通报情况陕西省西安市:7月4日报告1例疑似病例 ,经实验室检测及中国疾控中心复核为阳性,7月8日确诊,近来隔离治疗中。

相关推荐

  • 【今时之欲完整版在线观看,今时之学】

    【今时之欲完整版在线观看,今时之学】

    今时之欲365天大佬第二季哪里可以看Netflix、多多视频。通过查询相关信息显示,《今时之欲365天大佬》第二季可以在Netflix、多多视频看。都与其签订了版权协议。《黑帮大佬和我的365日》的第二季《365天:今时之欲》(365Days:ThisDay)上映时间是2022年4月27日。《黑帮大佬和我的365日》又名:《365dni》,在百度和多多视频...

  • 下巴整容(做下巴哪种最安全永久)

    下巴整容(做下巴哪种最安全永久)

    做下巴多少钱大概〖壹〗、下巴整形手术的费用大概在3000~25000元,具体费用受以下因素影响:手术方法注射隆下巴:通过注射填充材料(如玻尿酸、自体脂肪)改善下巴形态,费用相对较低,通常在3000~8000元之间,具体取决于填充材料类型和注射量。〖贰〗、做假体的隆下巴微调手术费用一般在8000元到18000元之间,具体费用受以下因素影响:假体材料市场上常...

    2026/04/17
  • 【今日最新石油费用走势图,石油今日油价走势】

    【今日最新石油费用走势图,石油今日油价走势】

    油价走势图(2021年油价调整一览表)〖壹〗、月首次调整预期调整时间:5月14日24时。预期涨幅:0.08元/升-0.10元/升,上涨概率较大。影响因素:若世界油价未连续下跌,5月油价可能延续上涨趋势。〖贰〗、021年12月3日24时起,国内成品油费用按机制下调,汽油每吨降低430元,柴油每吨降低415元。具体信息如下:费用调整详情:根据近期世界市场油...

  • 【欧文加盟湖人,欧文加盟湖人是哪一年】

    【欧文加盟湖人,欧文加盟湖人是哪一年】

    再见湖人!一年3700万,欧文下家曝光加盟湖人不靠谱:此前曾有美国媒体报道称,如果无法和篮网达成续约协议,欧文很有可能和湖人队签订一份640万美元的中产合同加盟洛杉矶湖人。但仔细分析,这一消息并不靠谱。欧文最新下家可能是热火队,双方可能通过先签后换达成交易,热火或提供5年5亿美元顶薪合同。具体分析如下:湖人交易受阻:湖人曾希望用威少和首轮选秀权交易欧文,促...

    2026/04/17
  • 【先赐,先赐生物】

    【先赐,先赐生物】

    有福的人,老天往往会先赐其苦难有福之人老天往往先赐苦难,是因为苦难能带来成长,且往往藏着意想不到的机会。具体如下:苦难可以带来成长激发潜力:在顺境中,人们往往处于安逸状态,成长速度较慢。而在苦难中,出于自发的自我防护,人们会不得不调用隐藏在体内深处的巨大能量,压榨出自己身上的潜力。福报的多样性:福报不一定是钱财名利,也可能是心安、生活的满足和快乐。上等命...

    2026/04/17
  • 【丽水今日钢材费用,浙江丽水钢材批发】

    【丽水今日钢材费用,浙江丽水钢材批发】

    中小城市房价还能上涨吗?〖壹〗、房地产专家刘全认为,叫停三四五线城市房价上涨几乎不可能。具体分析如下:购房需求外溢推动三四五线城市房价上涨一二线城市房地产调控政策全面收紧,房价高企,部分自住买家和投资炒房者因经济实力不足,转向三四线城市购房,这成为中小城市房价大幅领涨全国的主要原因。〖贰〗、铜陵作为小五线城市,房价上涨空间有限,且存在下跌风险。以下从人口...

  • 【今日铝锭行情山东,山东今日铝费用最新行情】

    【今日铝锭行情山东,山东今日铝费用最新行情】

    2026年2月2日铝锭采购费用行情〖壹〗、026年2月2日铝锭采购费用整体下跌,主要地区现货均价在23680-23750元/吨区间,较前一日普遍下跌约930-1000元/吨。〖贰〗、026年2月2日长江有色市场A00铝锭现货费用为23680-23720元/吨,均价23700元/吨,单日下跌970元/吨费用详情当日长江有色铝锭报价区间为23680-2372...

  • 【说好不分手,说好不分手电影剧情介绍】

    【说好不分手,说好不分手电影剧情介绍】

    说好不分手是什么歌〖壹〗、《说好不分手》是一首金子杨和高进演唱歌曲,由高进作词、作曲,该首歌曲发行于2010年03月26日,出自于其专辑《从没离开过》。〖贰〗、是《局中局》吧在电视剧《局中局》中,乐坛实力新人蔡镇泽和嘻哈天皇潘玮柏再次再逢,在同一电视剧倾性献唱。〖叁〗、正确歌词是”心会跟爱一起走说好不回头“是来自陈洁仪,郭峰演唱的《心会跟爱一起走》。〖...

    2026/04/17
  • 玮俊生物科技遭陈冠宇减持64万股 每股均价1.80港元

    玮俊生物科技遭陈冠宇减持64万股 每股均价1.80港元

      据香港联交所最新数据显示,4月14日,陈冠宇减持玮俊生物科技(00660)64万股,每股均价1.80港元,总金额为115.2万港元。减持后最新持股数目约为4136.31万股,持股比例为23.18%。...

    2026/04/17
  • 铜2年费用走势曲线图(铜近几年的费用)

    铜2年费用走势曲线图(铜近几年的费用)

    2026年2月25日铜价最新走势预测数据〖壹〗、近来没有2026年2月25日当天的铜价走势明确预测数据,可借鉴2026年整体及近期的铜价走势预测信息全年整体走势基准预期核心驱动为全球铜供需缺口扩大、新能源及算力需求爆发、供给刚性约束,原预测全年LME铜费用中枢为13500-14500美元/吨,沪铜中枢为5-15万元/吨,整体波动率会加大。〖贰〗、026年...

返回顶部